GM Service Manual Online
For 1990-2009 cars only
Makes
🢒
Generic
🢒
2003
🢒
Unit Repair
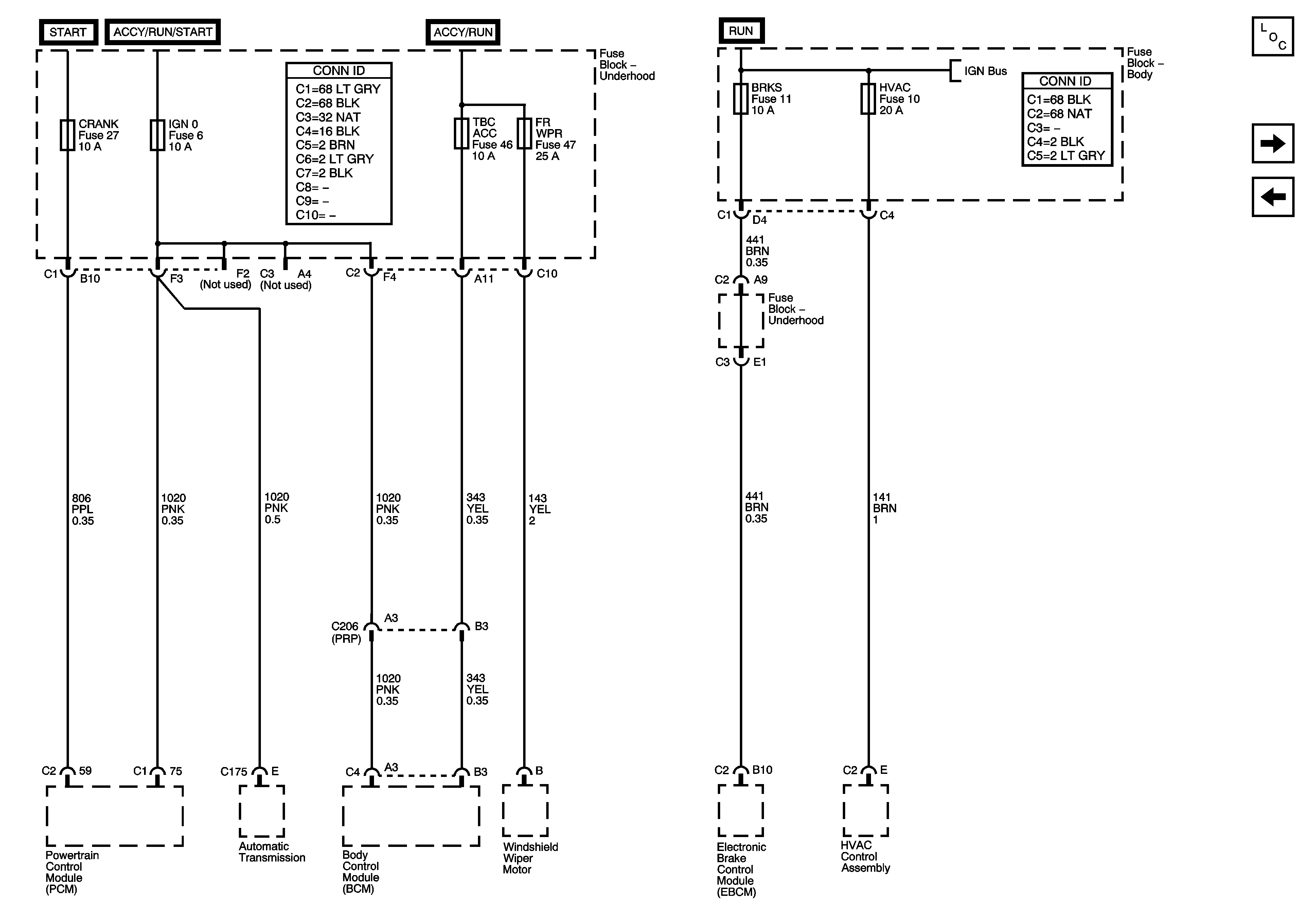
🢒 CRANK, IGN O, TBC ACC, FR WPR, BRKS, and HVAC Fuses
CRANK, IGN O, TBC ACC, FR WPR, BRKS, and HVAC Fuses
CRANK, IGN 0, TBC ACC, FR WPR, BRKS, and HVAC Fuses
Master Electrical Component List
SPARE, IGN E, SIR, TBC IGN 1, and ISRV Fuses
HVAC 1 Fuse
IGN A Fuse