GM Service Manual Online
For 1990-2009 cars only
Makes
🢒
Generic
🢒
2003
🢒
Unit Repair
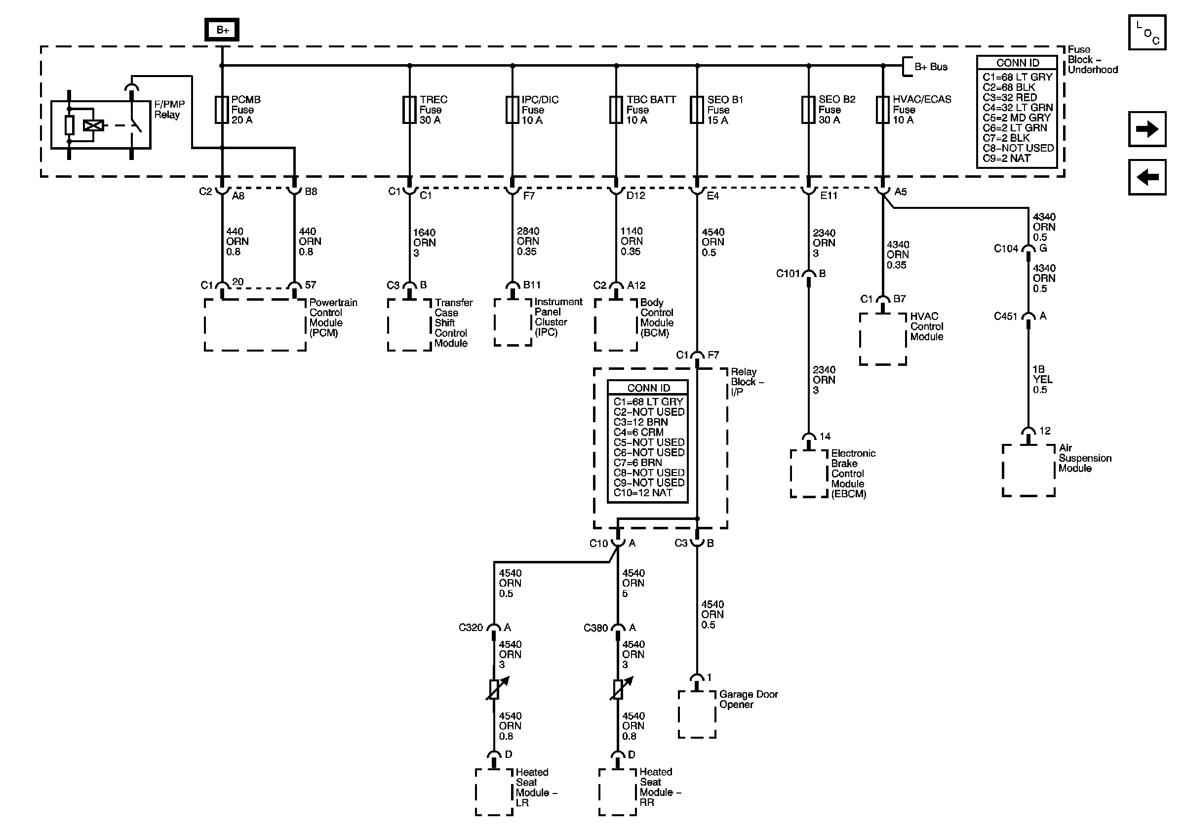
🢒 PCMB, TREC, IPC/DIC, TBC BATT, SEO B1, SEO B2, and HVAC/ECAS Fuses
PCMB, TREC, IPC/DIC, TBC BATT, SEO B1, SEO B2, and HVAC/ECAS Fuses
PCMB, TREC, IPC/DIC, TBC BATT, SEO B1, SEO B2, and HVAC/ECAS Fuses
Master Electrical Component List
CIG LTR, AUX PWR 1, SUNROOF, RADIO, and RADIO AMP Fuses
RR DEFOG, RR WPR, STOP LP, STOP, and CHMSL Fuses
B+ Bus