GM Service Manual Online
For 1990-2009 cars only
Makes
🢒
Generic
🢒
2003
🢒
Unit Repair
🢒 Defogger Schem
Defogger Schem
Master Electrical Component List
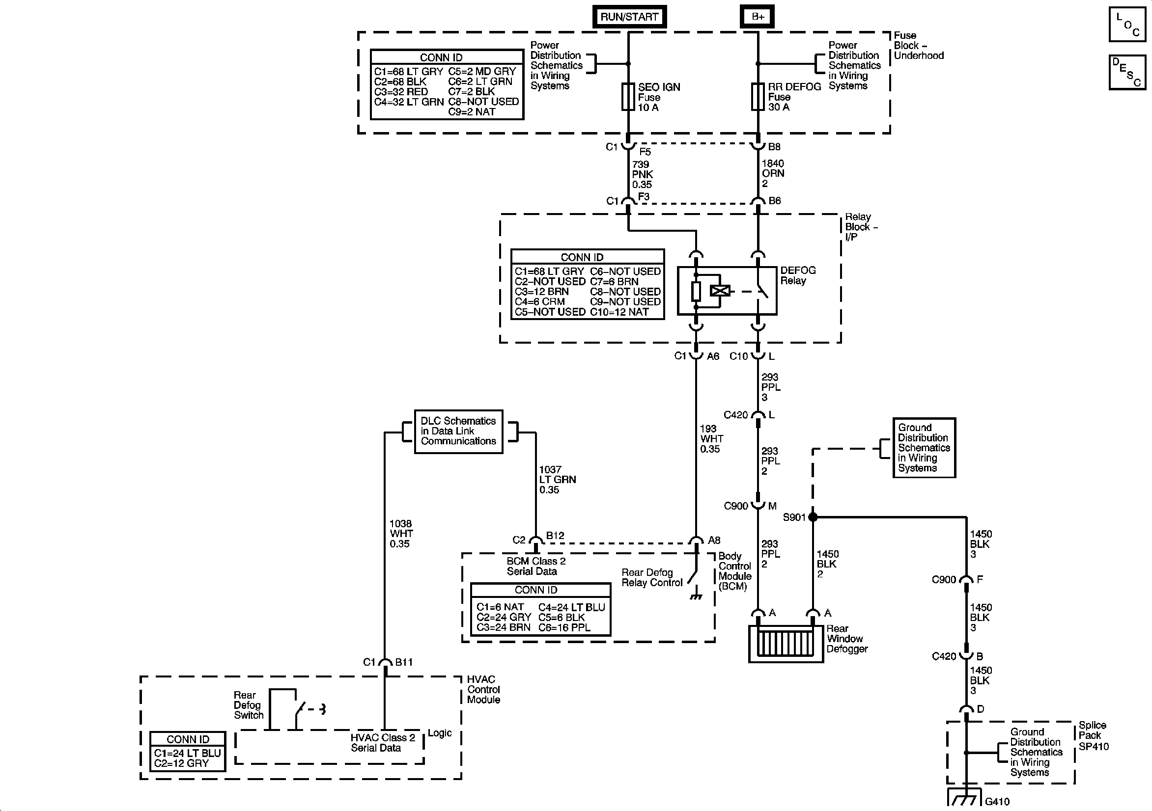
Rear Window Defogger Description and Operation
SEO IGN, SIR, and IGN E Fuses
RR DEFOG, RR WPR, STOP LP, STOP, and CHMSL Fuses
G402, G405, and G410
G402, G405, and G410
Power, Ground, DLC, and Splice Pack SP205