GM Service Manual Online
For 1990-2009 cars only
Makes
🢒
Generic
🢒
2003
🢒
Unit Repair
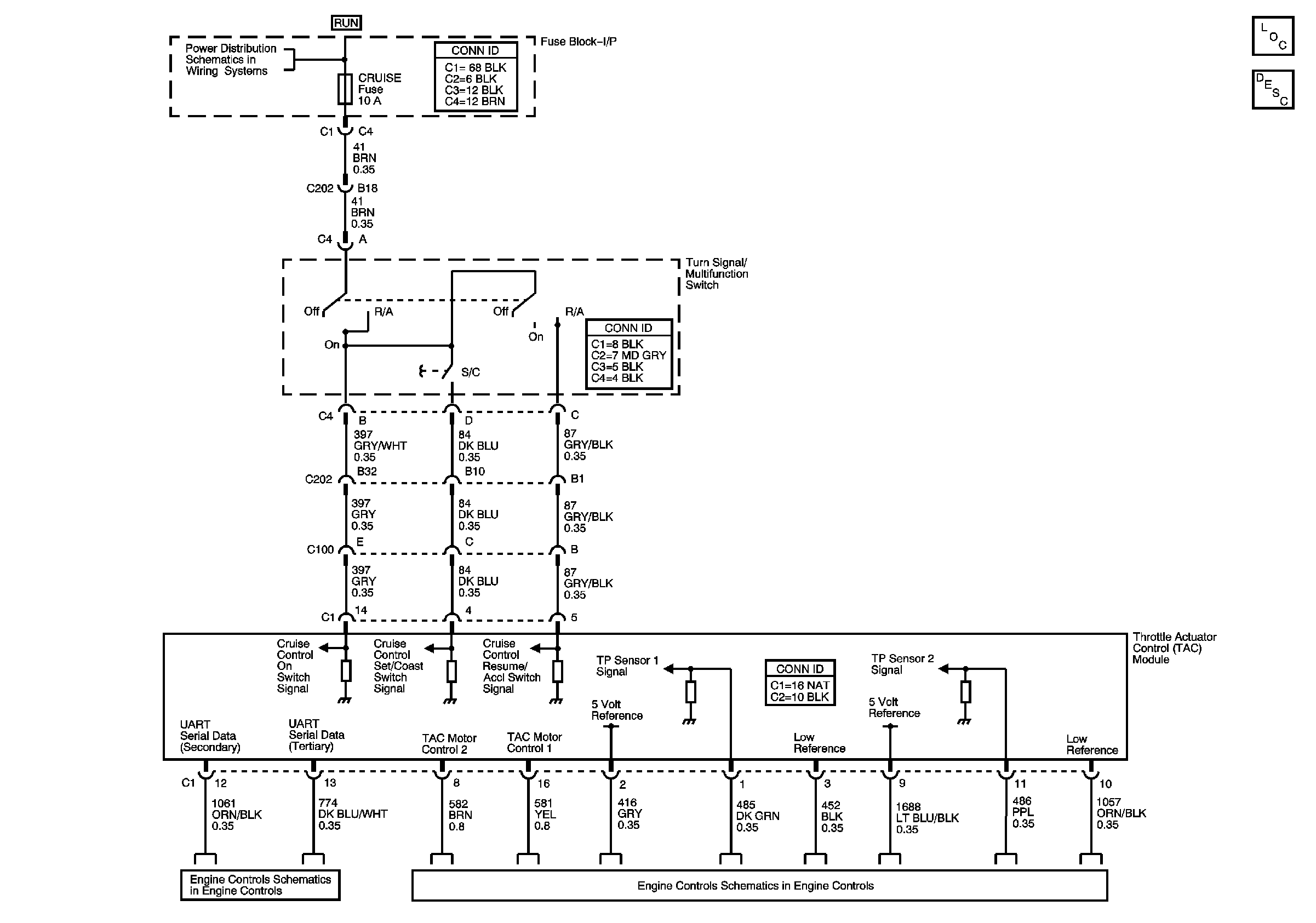
🢒 Cruise Control Schematics
Cruise Control Schematics
Master Electrical Component List
Cruise Control Description and Operation
BRAKE, 4WD, CRUISE, HVAC I, and IGN 3 Fuses
Accelerator Pedal Position Sensor and Throttle Control Circuits
HVAC and Cruise Control Circuits