GM Service Manual Online
For 1990-2009 cars only
Makes
🢒
Generic
🢒
2005
🢒
Unit Repair
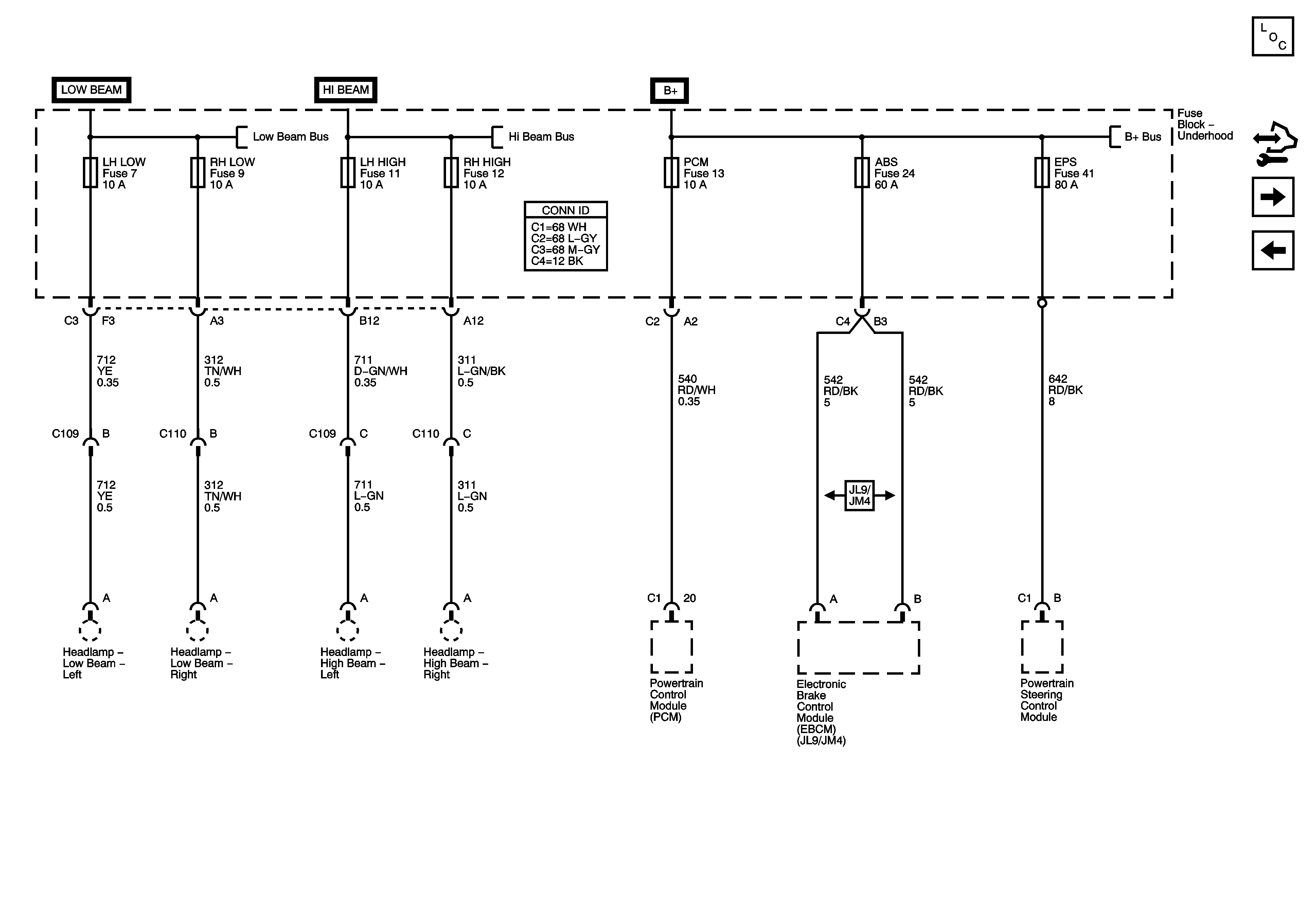
🢒 PCM Batt, ABS, EPS, ICBM Batt1, ICBM Batt2 Fuses
PCM Batt, ABS, EPS, ICBM Batt1, ICBM Batt2 Fuses
PCM Batt, ABS, EPS, ICBM Batt 1, ICBM Batt 2 Fuses
Master Electrical Component List
Control Module References
Run/Crank ICBM, Transmission, Injectors, ABS, PCM IGN, IGN Fuses
Underhood Fuse Block - Run Relay, RBEC Battery 2 Fuses, Rear Fuse BLock - Driver Power Seat, Fuel Pump, Park Lamps, Trunk Release, ERLS Fuses
B+ Bussing