GM Service Manual Online
For 1990-2009 cars only
Makes
🢒
Generic
🢒
2006
🢒
Unit Repair
🢒 Overhead Lighting
Overhead Lighting
Overhead Lighting
Master Electrical Component List
Interior Lighting Systems Description and Operation
Control Module References
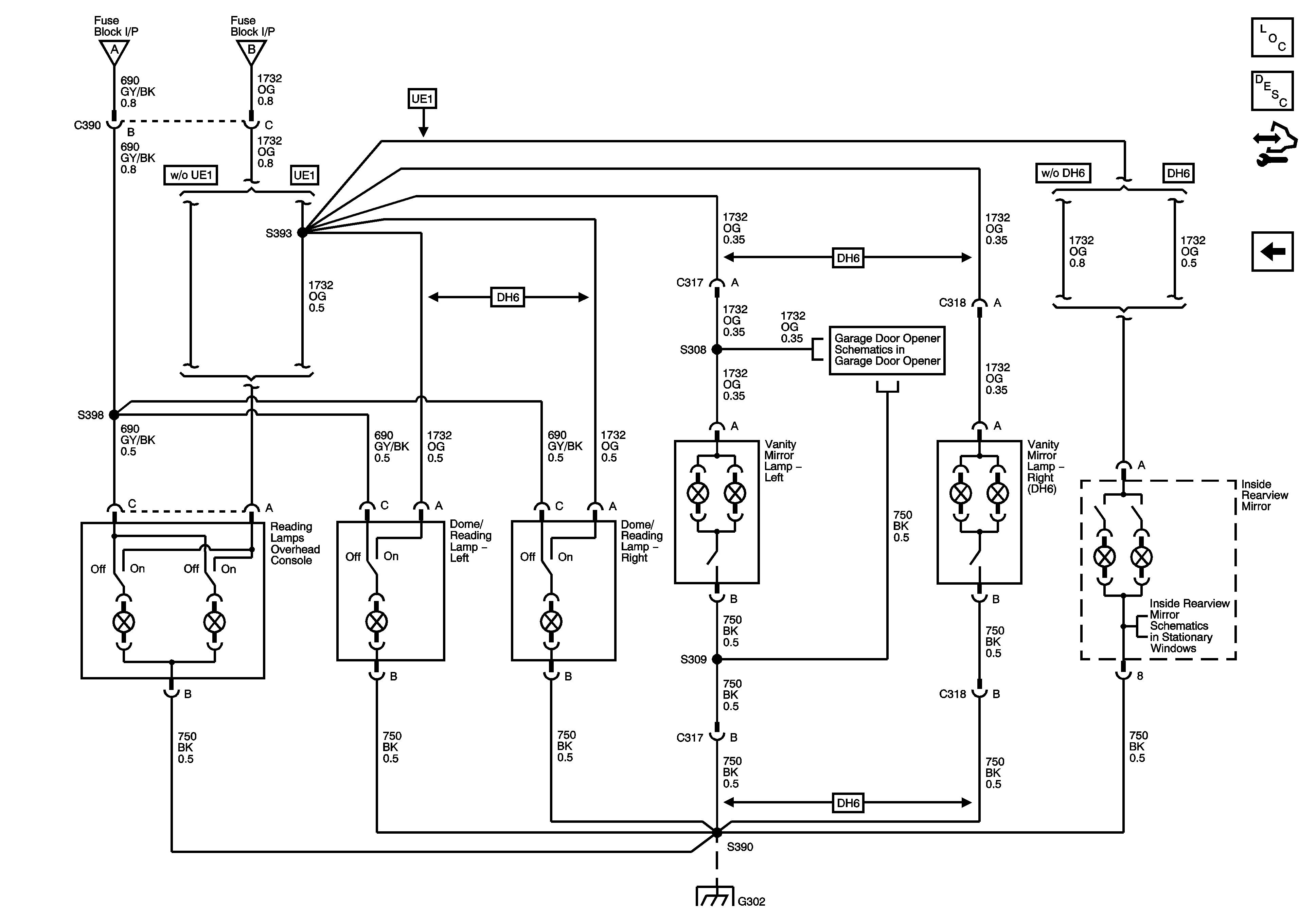
Courtesy Lamps
Courtesy Lamps
Courtesy Lamps
Garage Door Opener Schematics
Inside Rearview Mirror Schematics
G302