GM Service Manual Online
For 1990-2009 cars only

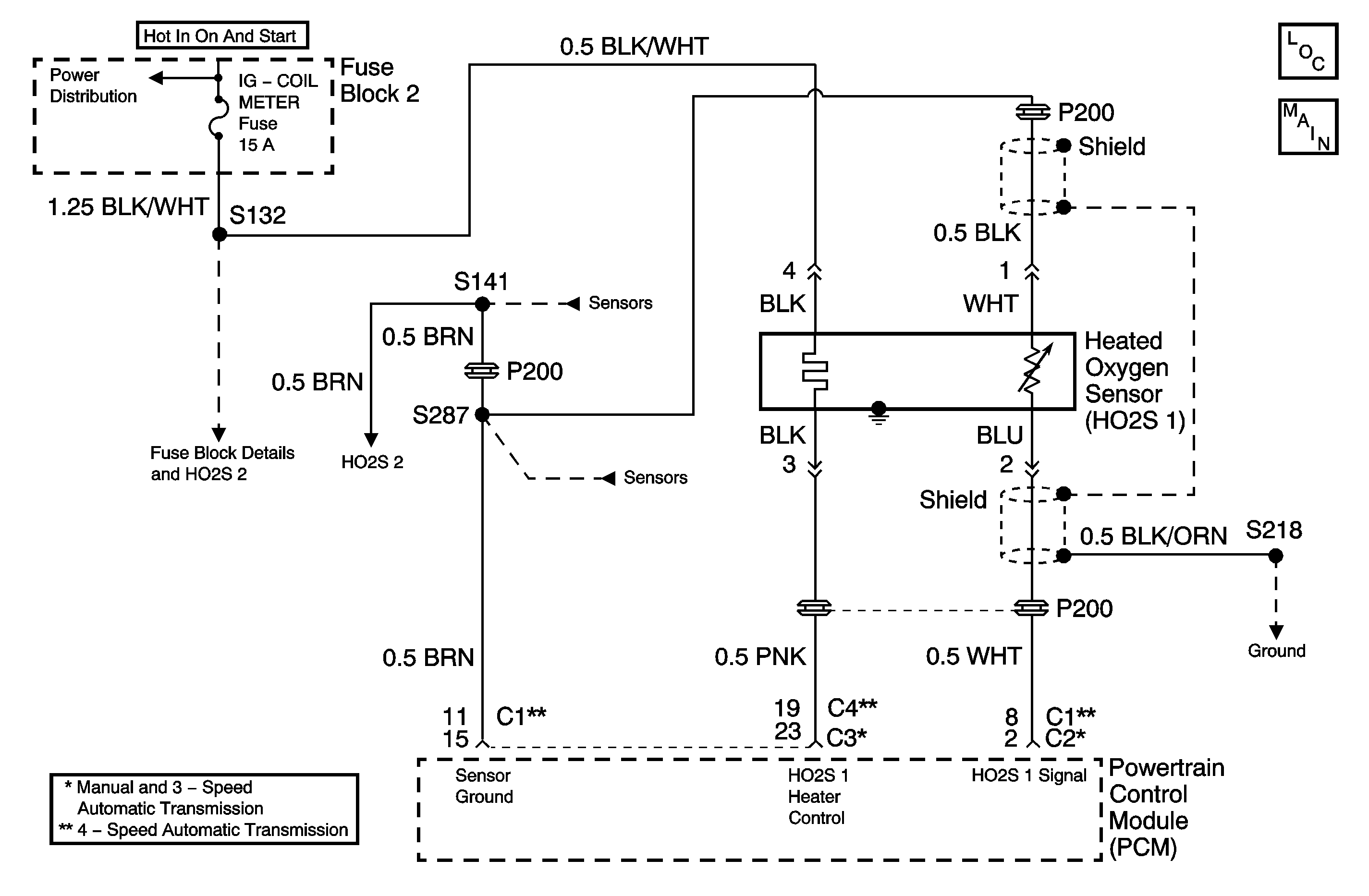
Object Number: 1557848  Size: MF
Engine Controls Schematics

Circuit Description

The PCM continuously monitors the heated oxygen sensor (HO2S) activity. During the monitoring period the PCM counts the number of times that a rich to lean and lean to rich response is indicated. The PCM then combines these counts with the amount of time involved to complete the transitions. With this information, an average time for each transition can be determined. If the average response time is too slow, a DTC P0133 will be set.

A lean to rich transition is indicated when the HO2S voltage changes from less than 300 mV to greater than 600 mV. A rich to lean transition is indicated when the HO2S voltage changes from more than 600mV to less than 300 mV. A HO2S that responds too slowly is likely to be faulty and should be replaced.

Conditions for Running the DTC

    • Engine coolant temperature (ECT) was greater than -7°C (19°F) at engine start up.
    • Intake air temperature (IAT) was greater than -7°C (19°F) at engine start up.
    • Barometric pressure is greater than 75 kPa.
    • Vehicle speed is above 56 km/h (35 mph) for 2 minutes and then idled for 1 minute.

Conditions for Setting the DTC

    • Response rate average is greater than 2.5 second.
    • Switch cycle average is greater than 6 seconds.

Action Taken When the DTC Sets

    • The malfunction indicator lamp (MIL) illuminates after two consecutive ignition cycles in which the diagnostic runs with the fault active.
    • The PCM records the operating conditions at the time the diagnostic fails. This information will be stored in the Freeze Frame buffer.

Conditions for Clearing the MIL/DTC

    • The MIL will turn off after three consecutively passing cycles without a fault present.
    • A History DTC will clear after 40 consecutive warm-up cycles without a fault.
    • DTCs can be cleared by using a scan tool or by disconnecting the PCM battery feed.

Diagnostic Aids

A DTC P0133 is more likely to set during city driving. Avoid operating the vehicle on the highway when validating a DTC P0133.

Check for any of the following conditions:

    • If any DTCs other than Fuel Trim (P0171, P0172), Misfire (P0300 to P0304), EGR (P0400) and HO2S 1 (P0131 to P0134) are set, diagnosis those DTCs first.
    • A damaged wiring harness. Inspect the wiring harness for damage. If the harness appears to be OK, observe the HO2S 1 display on the scan tool while moving connectors and wiring harnesses related to the sensor. A change in the HO2S 1 display will indicate the location of the fault.

An intermittent malfunction may be caused by a fault in the MAF sensor circuit. Inspect the wiring harness and components for any of the following conditions:

    • Backed out terminals.
    • Improper mating of terminals.
    • Broken electrical connector locks.
    • Improperly formed or damaged terminals.
    • Faulty terminal to wire connections.
    • Physical damage to the wiring harness.
    • A broken wire inside the insulation.
    • Corrosion of electrical connections, splices, or terminals.

If the DTC P0133 cannot be duplicated, the information included in the Freeze Frame data can be useful in determining vehicle operating conditions when the DTC was first set.

Test Description

The numbers below refer to the step numbers in the Diagnostic Table.

  1. The Powertrain OBD System Check prompts the technician to complete some basic checks and store the freeze frame data on the scan tool if applicable. This creates an electronic copy of the data taken when the fault occurred. The information is then stored in the scan tool for later reference.

  2. This step will determines if the fault is present.

  3. To ensure the HO2S 1 does not become contaminated, check the following conditions in this step.

Step

Action

Value(s)

Yes

No

1

Did you perform the Powertrain On-Board Diagnostic (OBD) System Check?

--

Go to Step 2

Go to Powertrain On Board Diagnostic (OBD) System Check

2

  1. Perform the scan tool clear DTC information function.
  2. Operate the vehicle within the Freeze Frame conditions as specified.

Does the scan tool indicate any other DTCs besides a DTC P0133?

--

Go to the Applicable DTC Table

Go to Step 3

3

  1. Visually and physically inspect for the following conditions:
  2. • Proper installation of the HO2S 1.
    •  Corrosion of the electrical terminals.
    •  Proper tension of the electrical terminal connections at the HO2S 1 and at the PCM.
    •  A damaged wiring harness.
    •  A contaminated sensor.
  3. Repair as necessary.

Was a repair necessary?

--

Go to Step 6

Go to Step 4

4

  1. Check the exhaust system for an exhaust leak near the engine.
  2. Repair as necessary.

Was a repair necessary?

--

Go to Step 6

Go to Step 5

5

Important: Before replacing the oxygen sensor inspect the sensor for contamination. If contamination is found, the cause of the contamination must be determined and corrected.

Replace the HO2S 1. Refer to Heated Oxygen Sensor Replacement .

Is the action complete?

--

Go to Step 6

--

6

  1. Perform the scan tool Clear DTC Information function and road test the vehicle within the Freeze Frame conditions that set the DTC.
  2. Review the scan tool data and check for DTCs.

The repair is complete is no DTCs are stored.

Are any DTCs displayed on the scan tool?

--

Go to the Applicable DTC Table

System OK