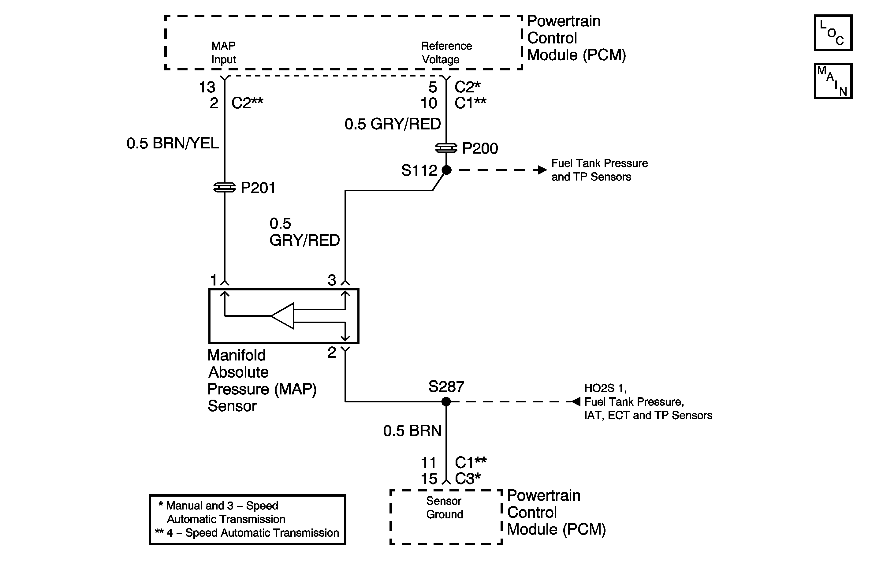
The manifold absolute pressure (MAP) sensor measures the change in intake manifold pressure (vacuum). The powertrain control module (PCM) provides a 5 volt reference signal to the MAP sensor. The change in the pressure that results from engine load and RPM changes is converted into a voltage signal that is monitored by the PCM. By monitoring the sensor output voltage, the PCM can detect a change in manifold pressure.
Signal voltage is greater than 4.8 volts.
| • | Engine coolant temperature is greater than 45°C (113°F). |
| • | Intake air temperature is greater than 5°C (41°F). |
| • | Throttle position is less than 10 degrees. |
Or
Signal voltage is less than 0.2 volts.
| • | Engine coolant temperature is greater than 45°C (113°F). |
| • | Intake air temperature is greater than 5°C (41°F). |
| • | Throttle position is greater than 5 degrees. |
| • | The malfunction indicator lamp (MIL) will illuminate after two consecutive ignition cycles in which the diagnostic runs with the fault active. |
| • | The PCM will record operating conditions at the time the diagnostic fails. This information will be stored in the Freeze Frame buffer. |
| • | The MIL will turn off after three consecutive drive cycles without a fault present. |
| • | A DTC will clear after 40 consecutive warm-up cycles without a fault. |
| • | The DTCs can be cleared by using a scan tool or by disconnecting the PCM battery feed. |
An intermittent malfunction may be caused by a fault in the MAP sensor circuit. Inspect the wiring harness and components for any of the following conditions:
| • | Backed out terminals. |
| • | Improper mating of terminals. |
| • | Broken electrical connector locks. |
| • | Improperly formed or damaged terminals. |
| • | Faulty terminal to wire connections. |
| • | Physical damage to the wiring harness. |
| • | A broken wire inside the insulation. |
| • | Corrosion of electrical connections, splices, or terminals. |
| • | An incorrectly adjusted TP sensor could cause a DTC P0510 to set. Refer to Throttle Position Sensor Adjustment |
Check for proper vacuum hose routing and split or pinched vacuum lines.
If the DTC P1408 cannot be duplicated, the information included in the Freeze Frame data can be useful in determining vehicle operating conditions since the DTC was first set.
The numbers below refer to the step numbers in the Diagnostic Table.
The Powertrain (OBD) System Check prompts the technician to complete some basic checks and store the Freeze Frame data on the scan tool if applicable. This creates an electronic copy of the data taken when the fault occurred. The information is then stored in the scan tool for later reference.
Review the Freeze Frame data to determine when the DTC set. Always record this information.
This step checks the MAP sensor calibration.
Step | Action | Value(s) | Yes | No |
|---|---|---|---|---|
Did you perform the Powertrain On-Board Diagnostic (OBD) System Check? | -- | |||
2 |
Is the voltage between the specified value? | 0.2 to 4.6 volts | ||
Is a DTC P1408 set? | -- | Go to Diagnostic Aids | ||
4 |
Is the voltage near the specified value? | 5 volts | ||
5 | Probe the MAP sensor ground circuit, with a test light connected to B+. Did the test light illuminate? | -- | ||
6 |
Was a repair necessary? | -- | ||
Did the voltage drop when the vacuum was applied? | -- | |||
8 |
Was a repair necessary? | -- | ||
9 |
Was a repair necessary? | -- | ||
10 | Replace the MAP sensor. Refer to Manifold Absolute Pressure Sensor Replacement . Is the action complete? | -- | -- | |
11 | Replace the PCM. Refer to Powertrain Control Module Replacement . Is the action complete? | -- | -- | |
12 |
Are any DTCs displayed on the scan tool? | -- | Go to the Applicable DTC Table | System OK |