GM Service Manual Online
For 1990-2009 cars only
Makes
🢒
HUMMER
🢒
2005
🢒
H2
🢒
Vehicle Control Systems
🢒
Computer/Integrating Systems
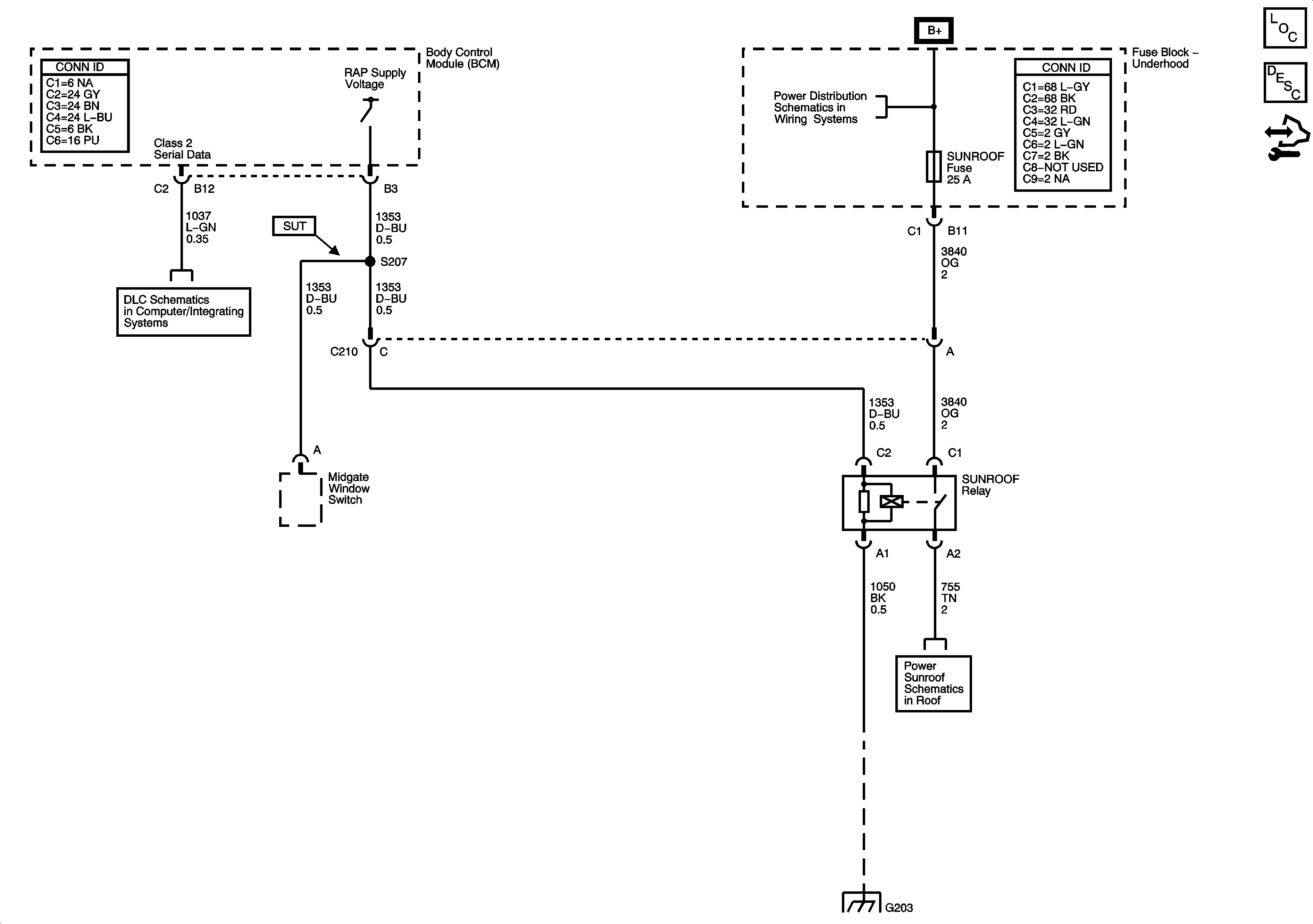
🢒 Retained Accessory Power (RAP) Schematics
Master Electrical Component List
Retained Accessory Power (RAP) Description and Operation
B+Bus
Power, Ground, DLC, and Splice Pack SP205
Power Sunroof Schematics
CKT 1050: G203, S302, S303, S351, and S215