GM Service Manual Online
For 1990-2009 cars only
Makes
🢒
HUMMER
🢒
2005
🢒
H2
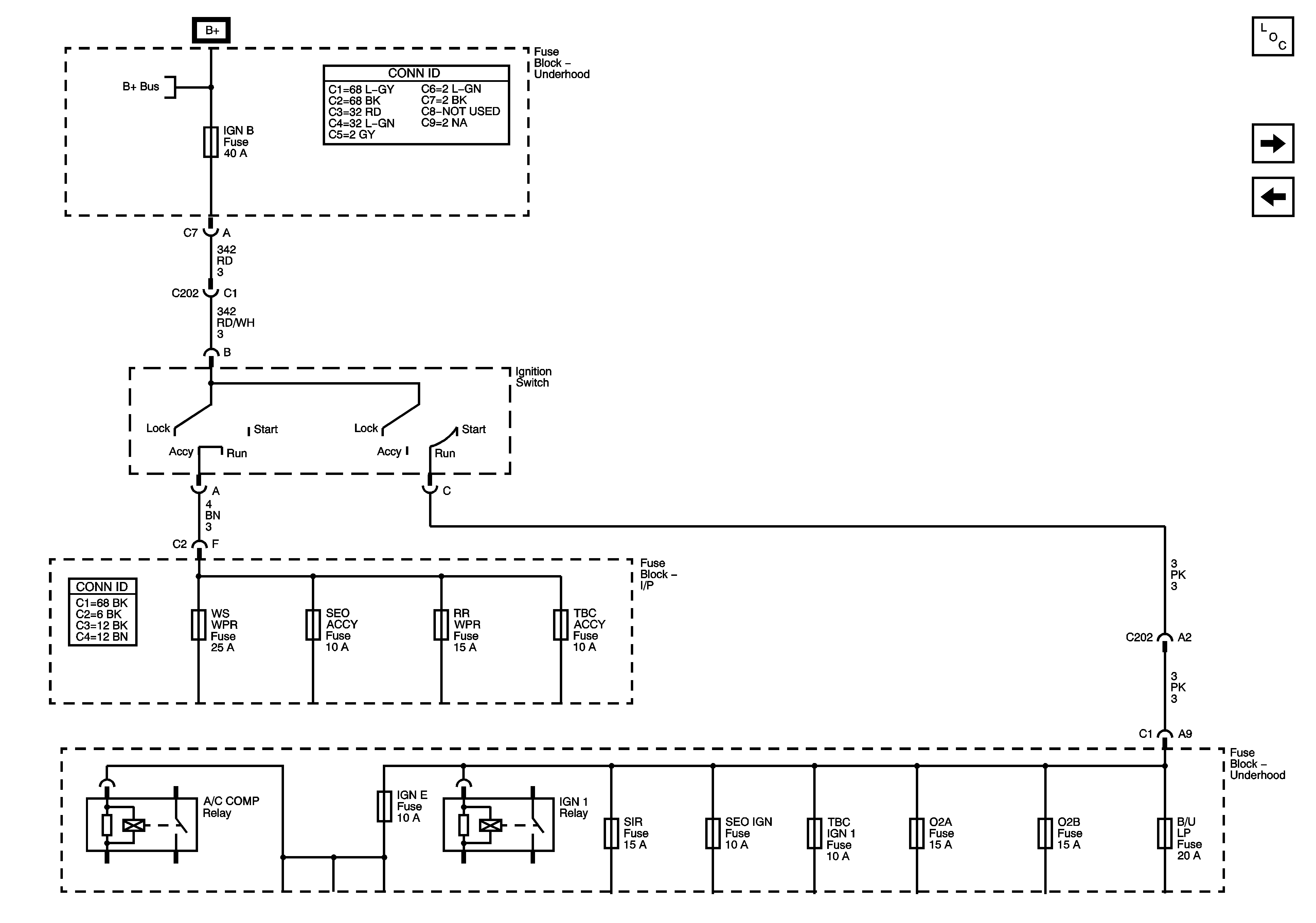
🢒 ACCY/RUN and RUN/START Bus Bars
ACCY/RUN and RUN/START Bus Bars
ACCY/RUN and RUN/START Bus Bars
Master Electrical Component List
STUD 1, STUD 2, VSES/ECAS, BLOWER, ABS, MBEC 1 Fuses, RT DOORS and SEATS Circuit Breakers
ACCY/RUN/START, RUN, and START Bus Bars, and CRANK Fuse
B+Bus