GM Service Manual Online
For 1990-2009 cars only
Makes
🢒
HUMMER
🢒
2005
🢒
H2
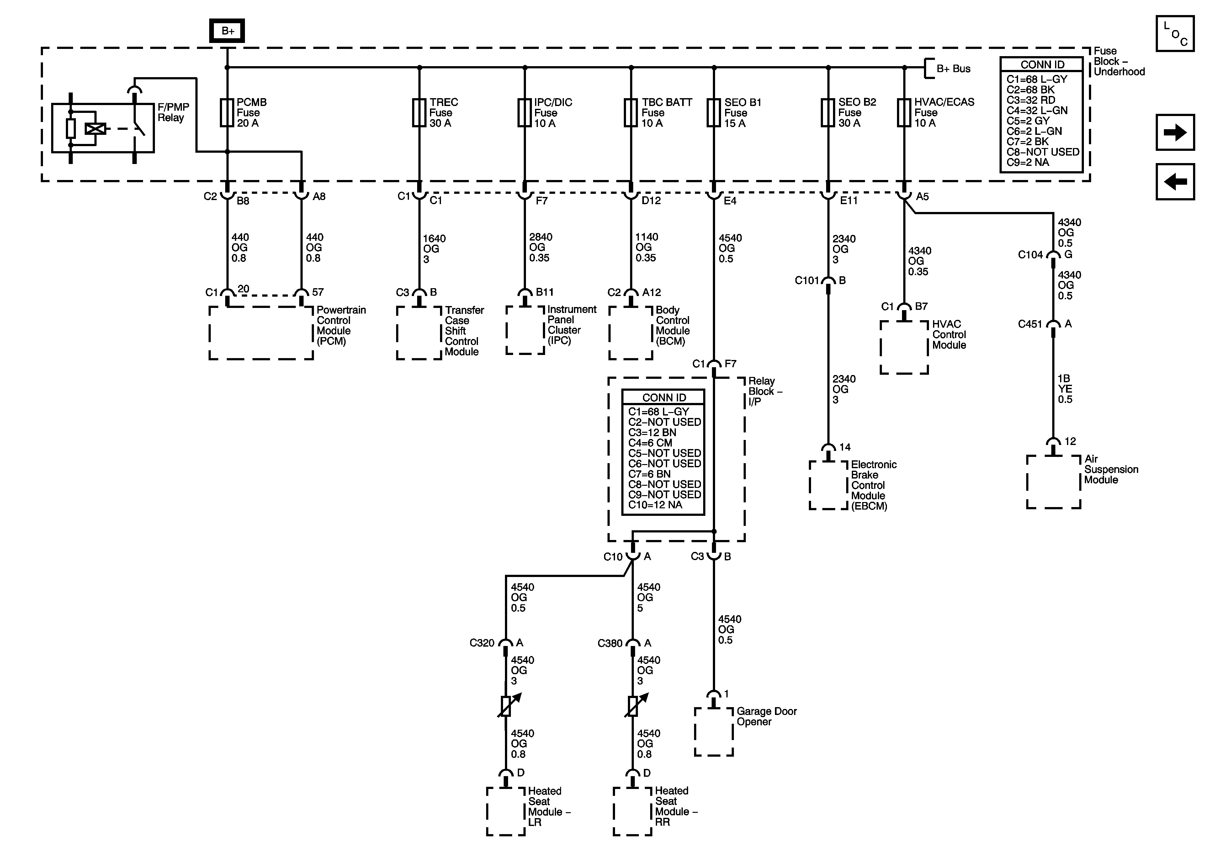
🢒 PCM B, TREC, IPC/DIC, TBC BATT, SEO B1,SEO B2, and HVAC/ECAS Fuses
PCM B, TREC, IPC/DIC, TBC BATT, SEO B1,SEO B2, and HVAC/ECAS Fuses
PCM B, TREC, IPC/DIC, TBC BATT, SEO B1, SEO B2, and HVAC/ECAS Fuses
Master Electrical Component List
CIG LTR, AUX PWR 1, SUNROOF, RADIO, RADIO AMP, and RR HVAC Fuses
RR DEFOG, RR WPR, 4WS, STOP LP, VEH STOP, and VEH CHMSL Fuses
B+Bus