GM Service Manual Online
For 1990-2009 cars only
Makes
🢒
HUMMER
🢒
2005
🢒
H2
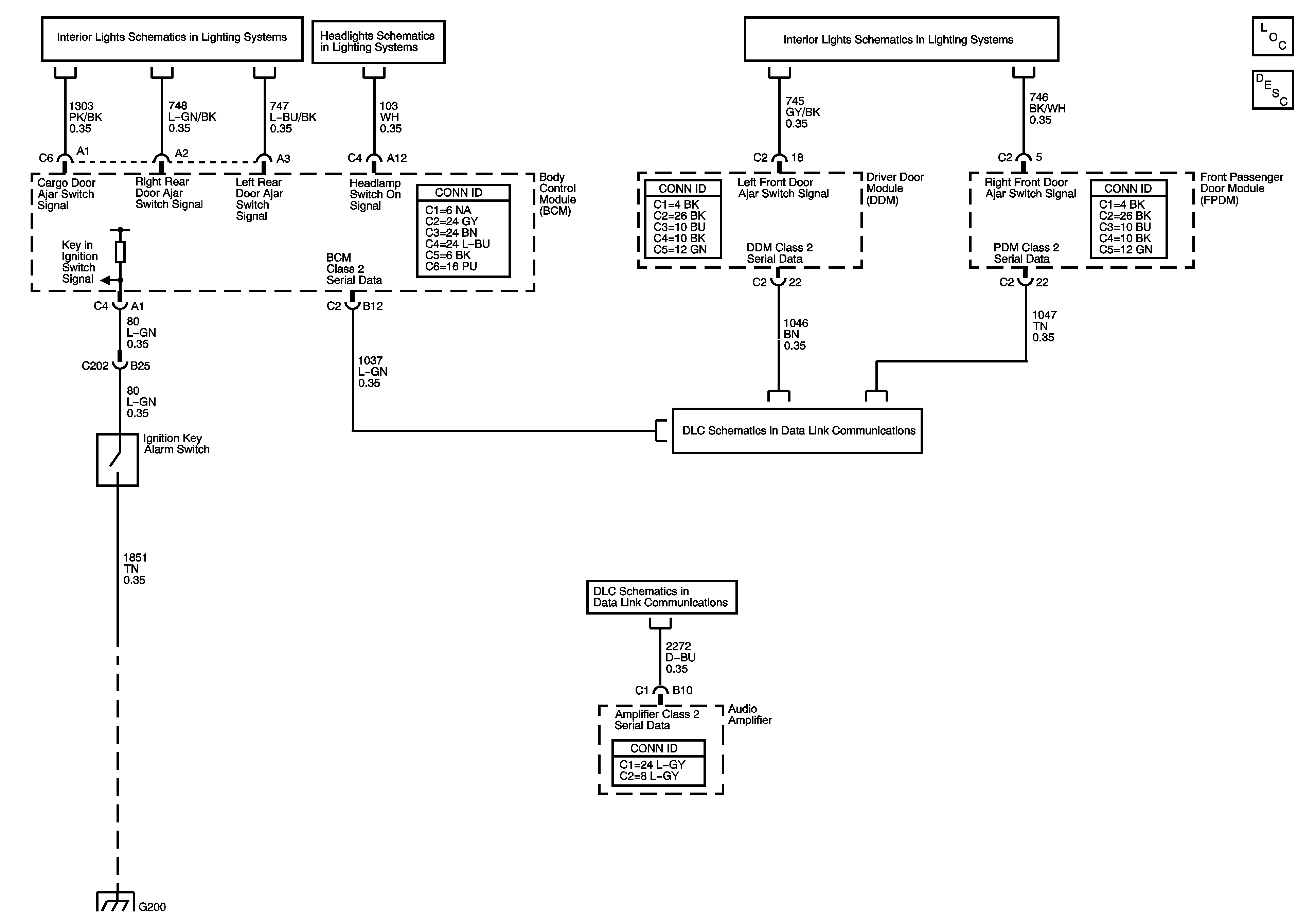
🢒 Audible Warnings Schematics
Audible Warnings Schematics
Master Electrical Component List
Audible Warnings Description and Operation
Interior Lights Controls, BCM, Door Ajar Switches
Headlamp Controls, Switches, and Ambient Light Sensor
Interior Lights Controls, BCM, Door Ajar Switches
Power, Ground, DLC, and Splice Pack SP205
Splice Packs SP 206 and SP 207, and Dedicated TAC Serial Data Circuits
G200