GM Service Manual Online
For 1990-2009 cars only
Makes
🢒
HUMMER
🢒
2005
🢒
H2
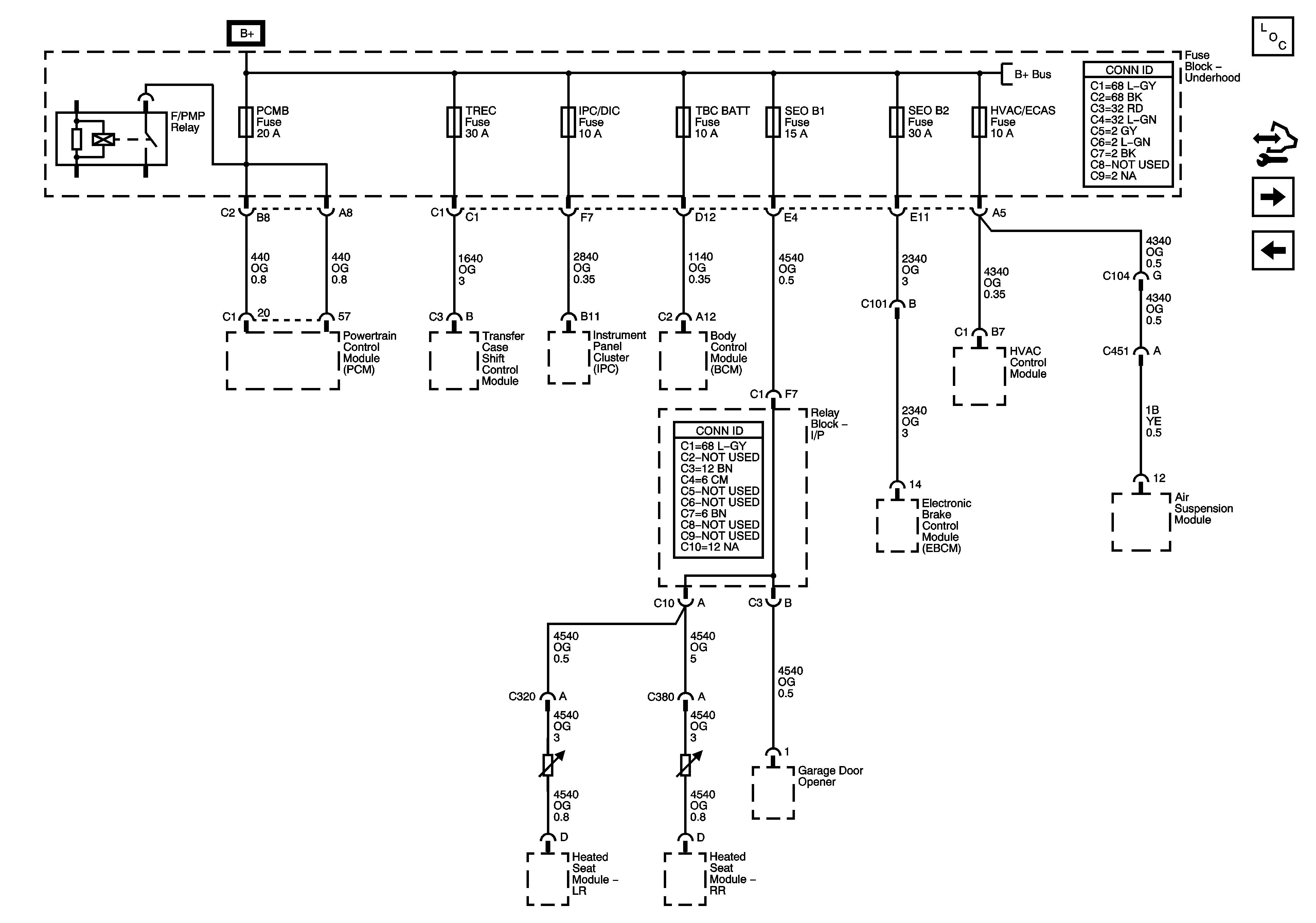
🢒 HVAC/ECAS, IPC/DIC, PCM B,SEO B1, SEO B2, TBC BATT and TRECFuses
HVAC/ECAS, IPC/DIC, PCM B,SEO B1, SEO B2, TBC BATT and TRECFuses
HVAC/ECAS, IPC/DIC, PCM B, SEO B1, SEO B2, TBC BATT, and TREC Fuses
Master Electrical Component List
AUX PWR, CIG LTR, RADIO, RADIO AMP and SUNROOF Fuses
4WS, RR DEFOG, RR WPR, STOP LP, VEH CHMSL and VEH STOP Fuses
B+ Bus