GM Service Manual Online
For 1990-2009 cars only
Makes
🢒
HUMMER
🢒
2006
🢒
H3
🢒 Trailer Wiring
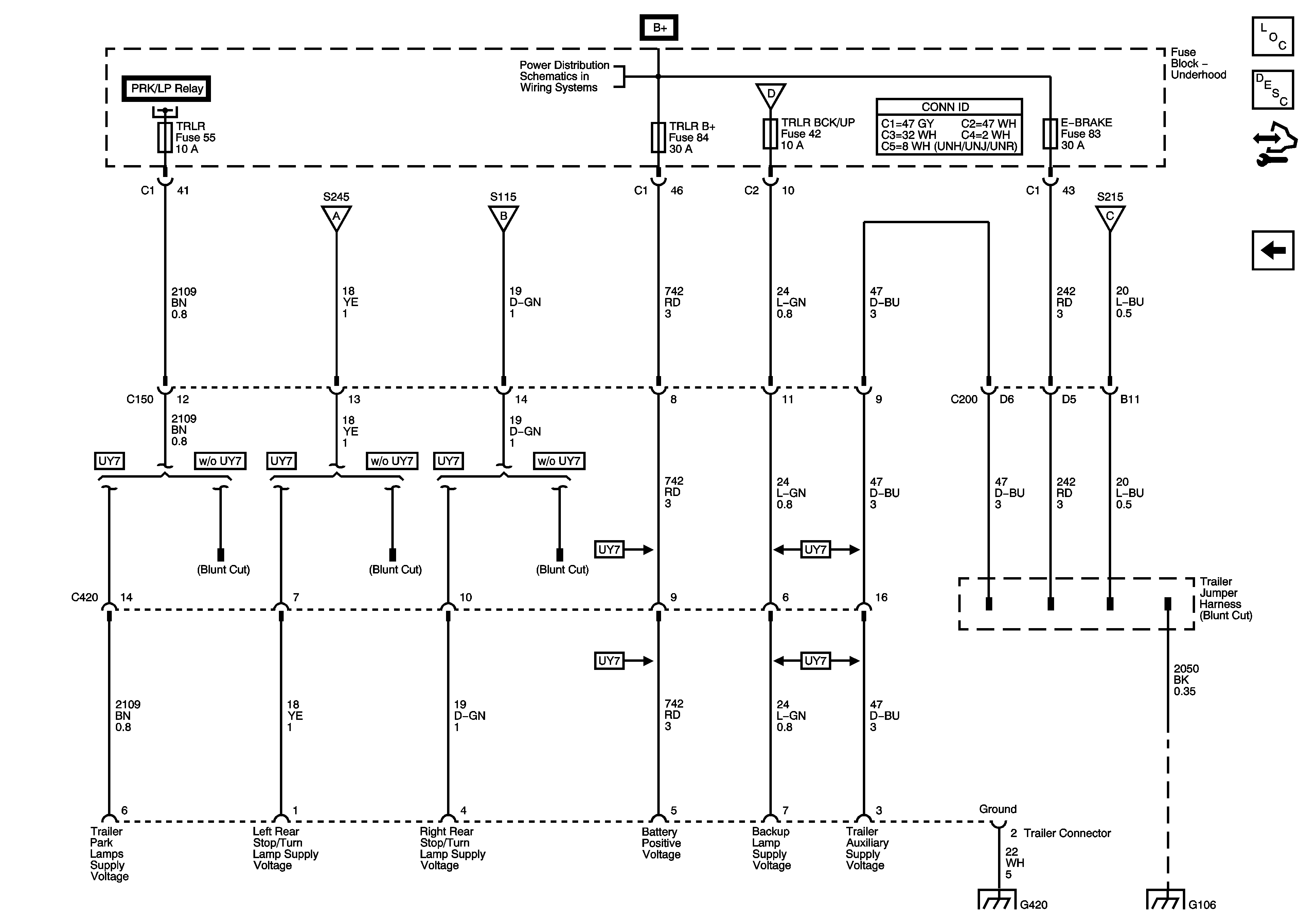
Trailer Wiring
Trailer Wiring
Master Electrical Component List
Exterior Lighting Systems Description and Operation
Control Module References
Backup Lamps
B+ Bus - Underhood Fuse Block - 1 of 2
Backup Lamps
Center High Mount Stop Lamps (CHMSL) and Stop Lamp Switch
G420
G106
Turn Signal/Stop Lamps
Turn Signal/Stop Lamps