GM Service Manual Online
For 1990-2009 cars only
Makes
🢒
Holden
🢒
2009
🢒
WM Sedan
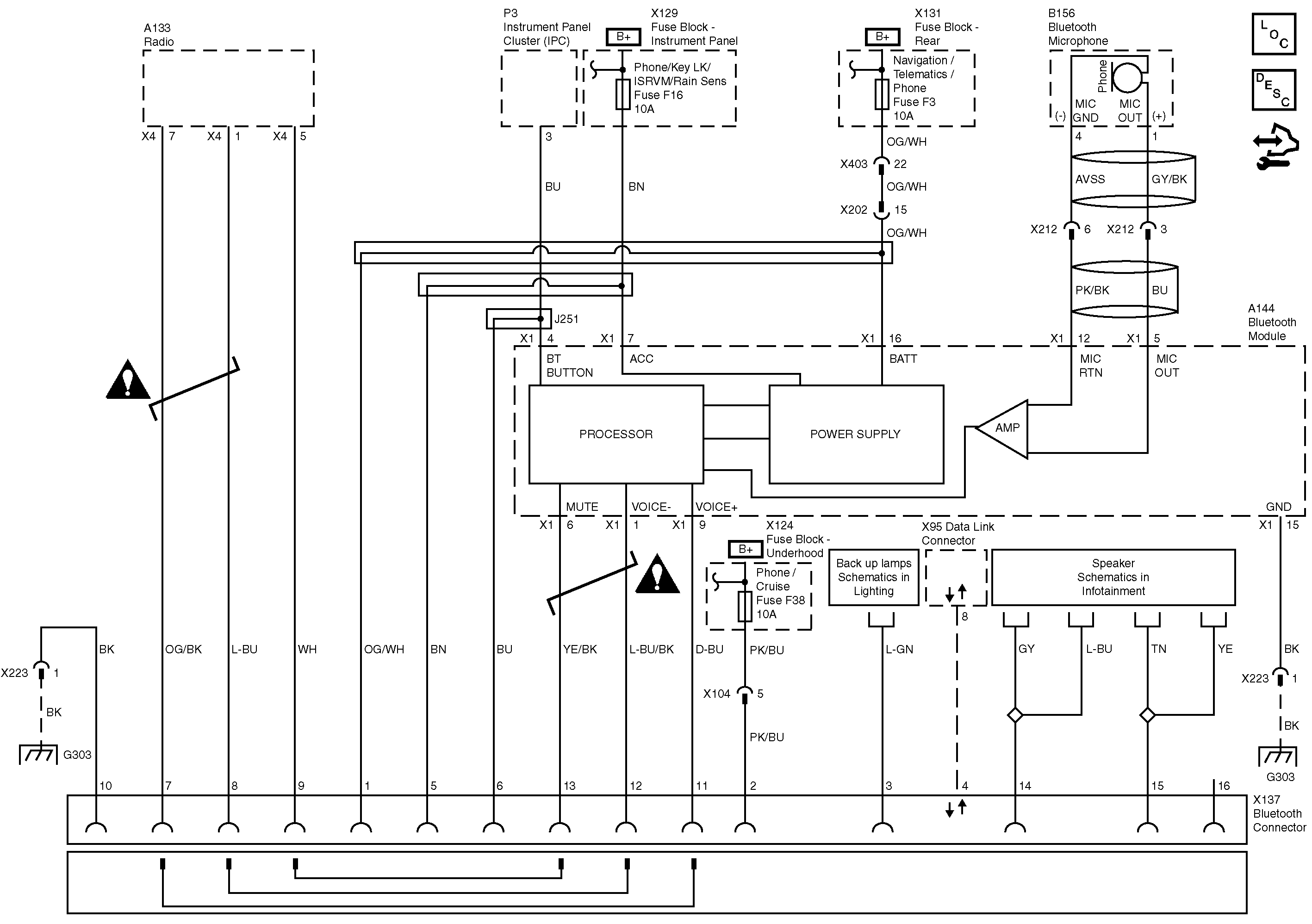
🢒 Bluetooth System
Bluetooth System
Bluetooth System
Master Electrical Component List
Cellular Telephone Description and Operation
Control Module References
IGN II/III Bus, Cigar Lighters, Front APO, Outside Mirrors and Phone Fuses
Rear Main 1, Amplifier, Phone, Radio/Infotainment and INST/DISP/RFA/DLC Fuses
IGN II/III Bus - Airbag, IGN Engine and Phone/Cruise
G303, G304 and G308
G303, G304 and G308
Backup Lamps Power and Ground
Speaker Inputs and Outputs
Entertainment/Communication Schematic Icons
Entertainment/Communication Schematic Icons