GM Service Manual Online
For 1990-2009 cars only
Makes
🢒
Isuzu
🢒
2004
🢒
Ascender - 2WD
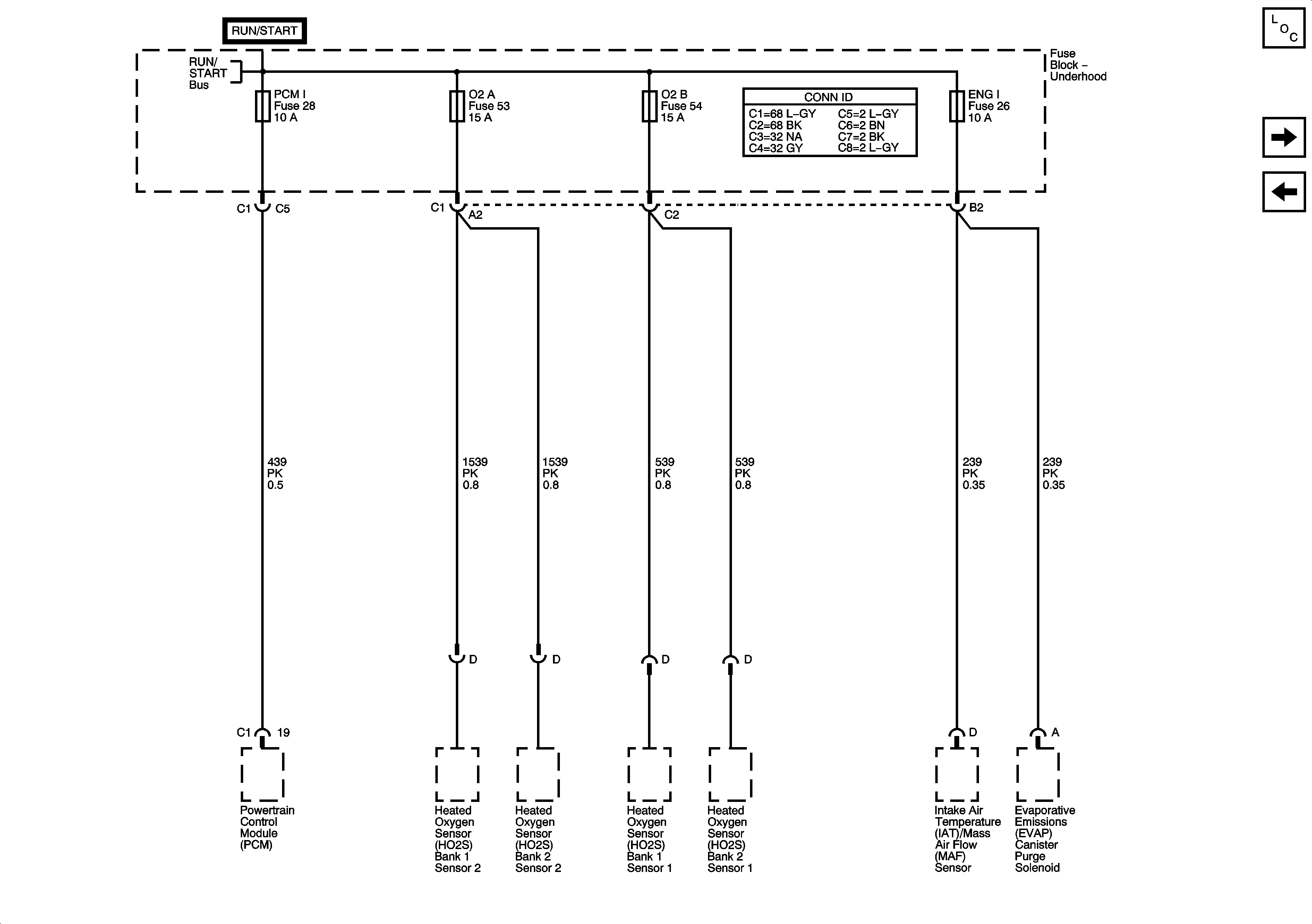
🢒 PCM I, O2A, O2B, and ENG I Fuses - 5.3L
PCM I, O2A, O2B, and ENG I Fuses - 5.3L
PCM I, O2A, O2B, and ENG I Fuses - 5.3L
Master Electrical Component List
O2, TAC, SIR, ENG I, HVAC, and 4WD Fuses
PCM I and AIR SOL Fuses - 4.2L
ACCY/RUN and RUN/START Bus Bars