GM Service Manual Online
For 1990-2009 cars only
Makes
🢒
Oldsmobile
🢒
1998
🢒
Achieva
🢒
Body and Accessories
🢒
Horns
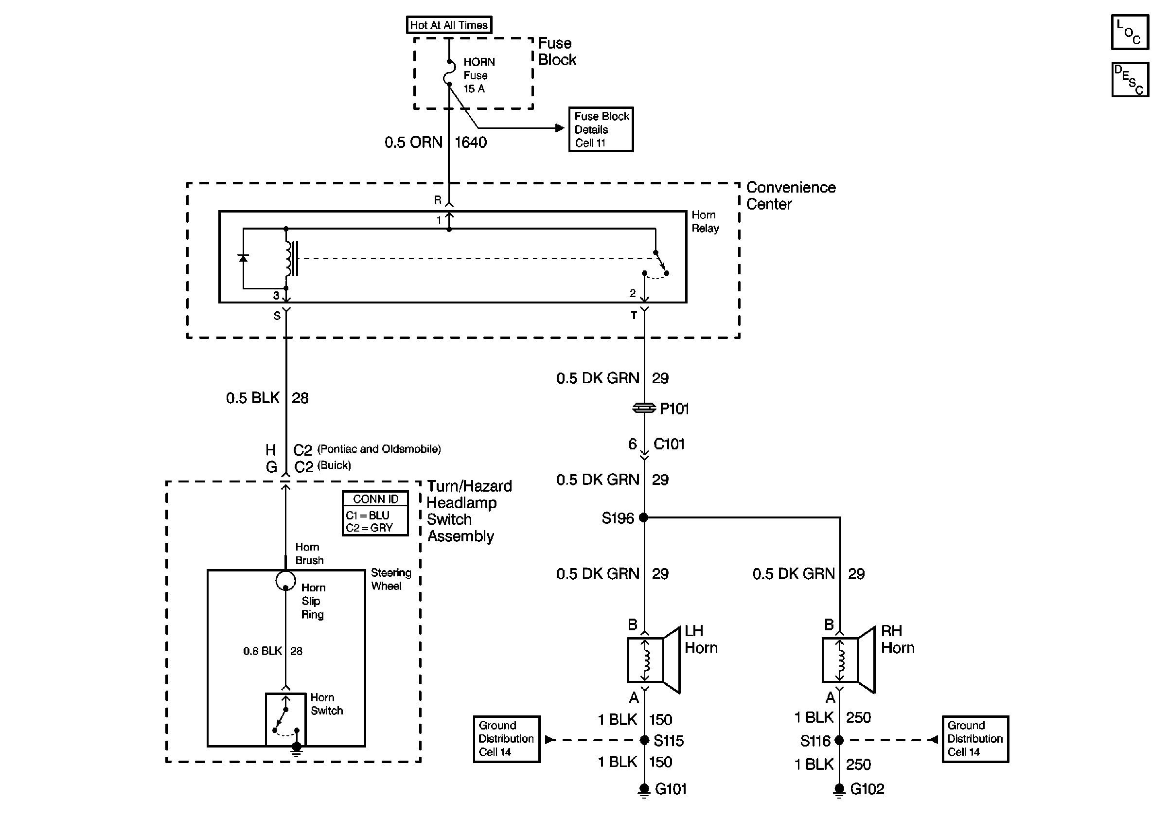
🢒 Horn Schematics
Cell 40
Horn Component Views
Horns Circuit Description
Fuse Block Schematics
Ground Distribution Schematics
Ground Distribution Schematics