GM Service Manual Online
For 1990-2009 cars only
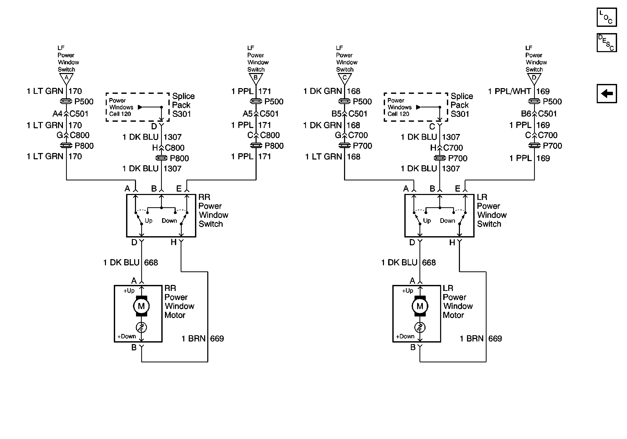
Figure 1:

Sedan


Object Number: 238500  Size: FS
Power Door Systems Components
Power Windows Circuit Description
Sedan
Sedan
Sedan
Sedan
Sedan
Instrument Panel, Gages, and Console Connector End Views
Ground Distribution Schematics
Ground Distribution Schematics
Interior Lights Dimming Schematics
Door Lock/Indicator Schematics
Power Window Schematics
Power Window Schematics
Door Lock/Indicator Schematics
Interior Lights Dimming Schematics
Outside Rearview Mirror Schematics
Interior Lights Dimming Schematics
Power Distribution Schematics
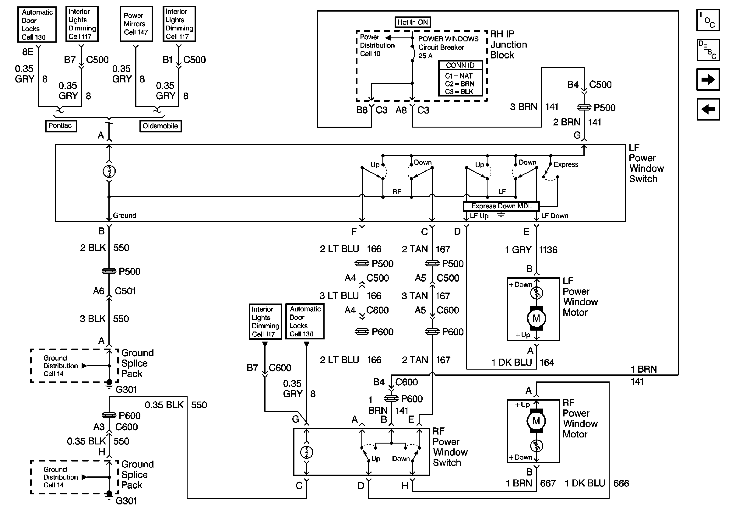
Figure 2:

Sedan


Object Number: 238503  Size: FS
Power Door Systems Components
Power Windows Circuit Description
Coupe
Sedan
Coupe
Coupe
Coupe
Coupe
Power Window Schematics
Power Window Schematics
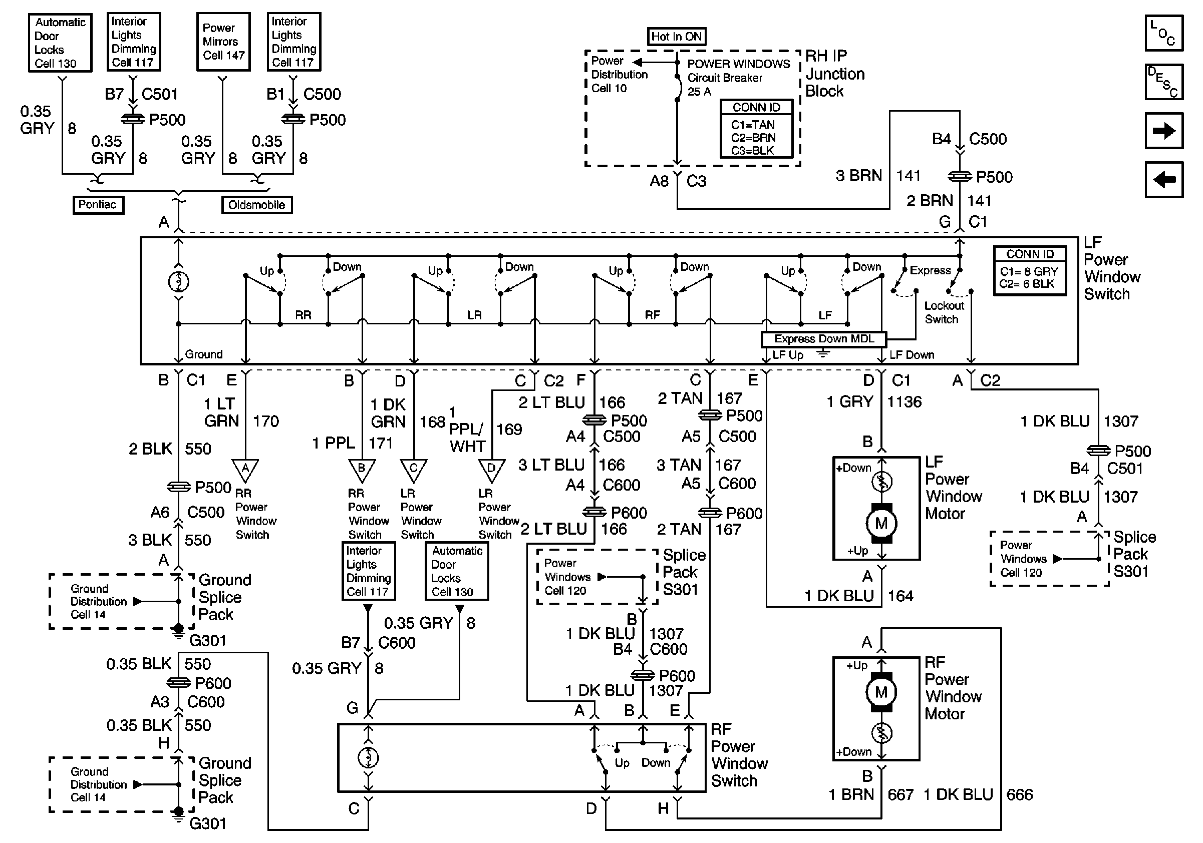
Figure 3:

Coupe


Object Number: 238488  Size: FS
Power Door Systems Components
Power Windows Circuit Description
Cell 120: Sedan
Instrument Panel, Gages, and Console Connector End Views
Door Lock/Indicator Schematics
Interior Lights Dimming Schematics
Ground Distribution Schematics
Ground Distribution Schematics
Door Lock/Indicator Schematics
Interior Lights Dimming Schematics
Outside Rearview Mirror Schematics
Interior Lights Dimming Schematics
Power Distribution Schematics