GM Service Manual Online
For 1990-2009 cars only
Makes
🢒
Oldsmobile
🢒
1999
🢒
Aurora
🢒 Cell 117: Instrument Panel and Console Lamps
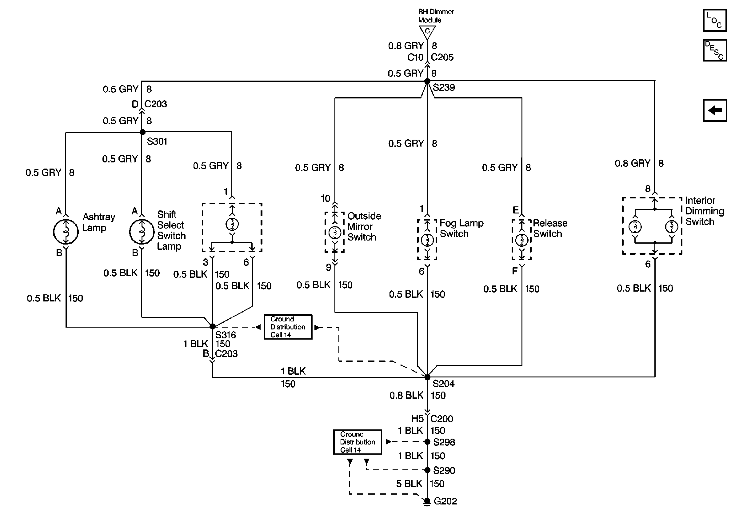
Cell 117: Instrument Panel and Console Lamps
Cell 117: Instrument Panel and Console Lamps
Lighting Systems Components
Interior Lights Dimming Circuit Description
Cell 117: Door Lamps
Ground Distribution Schematics
Ground Distribution Schematics
Cell 117: Door Lamps