GM Service Manual Online
For 1990-2009 cars only
Makes
🢒
Oldsmobile
🢒
1998
🢒
Intrigue
🢒 Cell 64
Cell 64
Cell 64
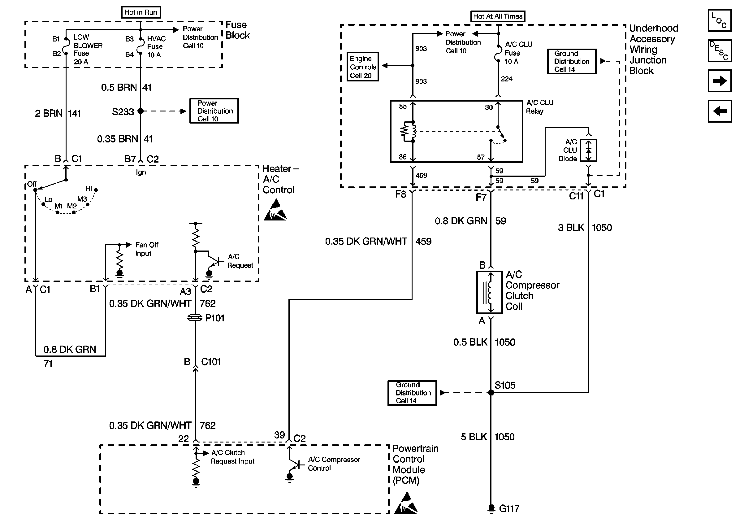
HVAC Components
HVAC Compressor Controls Circuit Description
Cell 65: Heater A/C Control and LH Electric Actuator
Cell 63
Handling Electrostatic Discharge Sensitive Parts Notice
Handling Electrostatic Discharge Sensitive Parts Notice
Power Distribution Schematics
Power Distribution Schematics
Power Distribution Schematics
Engine Controls Schematics
Ground Distribution Schematics
Ground Distribution Schematics