GM Service Manual Online
For 1990-2009 cars only

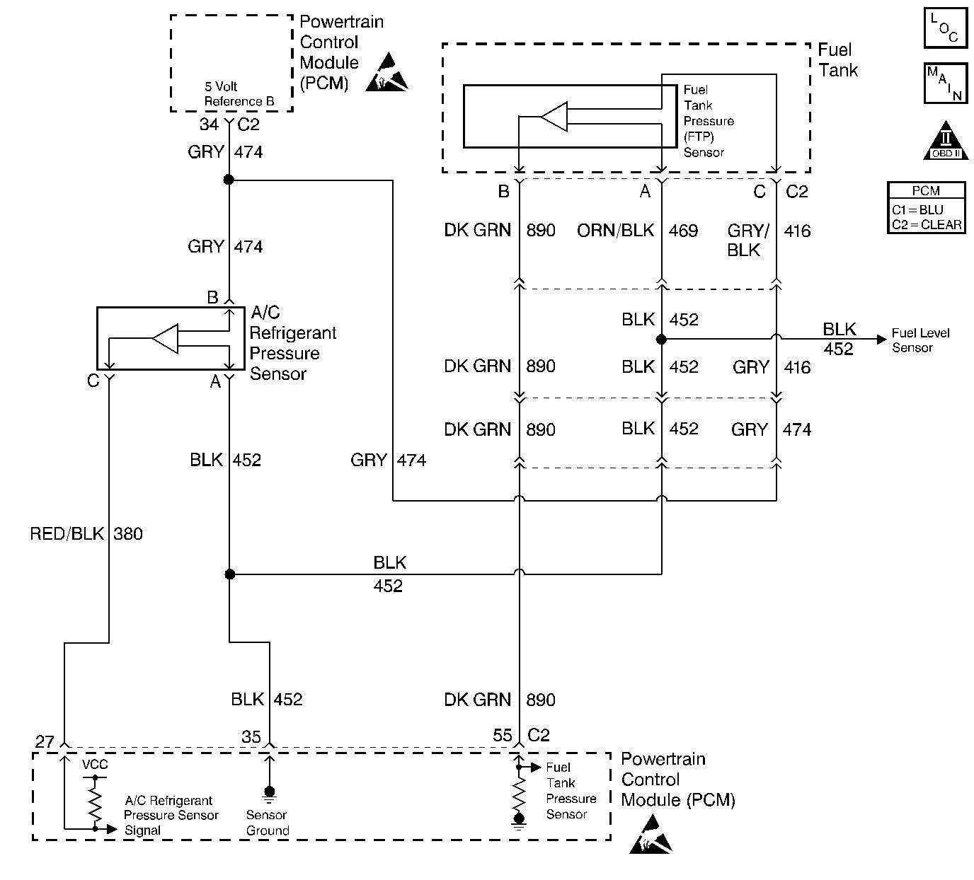
Object Number: 293745  Size: LF
A/C Refrigerant Pressure Sensor, TP Sensor, Map Sensor, ECT Sensor, IAT sensor
Engine Controls Components
OBD II Symbol Description Notice
ESD Notice
ESD Notice

Circuit Description

The PCM uses the 5 Volt Reference B circuit as a sensor feed for the A/C Refrigerant Pressure Sensor. The PCM monitors the voltage on the 5 Volt Reference B circuit. If the voltage is out of tolerance, the PCM will set DTC P1639.

Conditions for Setting the DTC

    • The PCM detects a voltage out of tolerance condition on the 5 Volt Reference B circuit.
    • Above condition for longer than 10 seconds.

Action Taken When the DTC Sets

    • The PCM illuminates the malfunction indicator lamp (MIL) on the second consecutive ignition cycle that the diagnostic runs and fails.
    • The PCM records the operating conditions at the time the diagnostic fails. The first time the diagnostic fails, the PCM stores this information in the Failure Records. If the diagnostic reports a failure on the second consecutive ignition cycle, the PCM records the operating conditions at the time of the failure. The PCM writes the conditions to the Freeze Frame and updates the Failure Records.

Conditions for Clearing the MIL/DTC

    • The PCM turns the MIL Off after three consecutive drive trips that the diagnostic runs and does not fail.
    • A last test failed (current DTC) clears when the diagnostic runs and does not fail.
    • A History DTC clears after forty consecutive warm-up cycles, if this or any other emission related diagnostic does not report any failures.
    • Use a scan tool in order to clear the MIL/DTC.
    • Interrupting the PCM battery voltage may or may not clear DTCs. This practice is not recommended. Refer to Powertrain Control Module (PCM) Description , Clearing Diagnostic Trouble Codes.

Diagnostic Aids

Notice: Use the connector test adapter kit J 35616-A for any test that requires probing the following items:

   • The PCM harness connectors
   • The electrical center fuse/relay cavities
   • The component terminals
   • The component harness connector
Using this kit will prevent damage caused by the improper probing of connector terminals.

Important: Inspect the PCM and engine grounds for being secure and clean.

Check for the following conditions:

    • Poor connection at the PCM.
         Inspect harness connectors for backed out terminals, improper mating, broken locks, improperly formed or damaged terminals, and poor terminal to wire connection.
    • Damaged harness.
        Inspect the wiring harness for damage. If the harness appears to be OK, observe the A/C pressure display on the scan tool while moving connectors and wiring harnesses related to the A/C refrigerant pressure sensor. A change in the A/C pressure display will indicate the location of the malfunction.

Reviewing the Failure Records vehicle mileage since the diagnostic test last failed may help determine how often the condition that caused the DTC to be set occurs. This may assist in diagnosing the condition.

If the problem is intermittent, refer to Intermittent Conditions .

Test Description

Number(s) below refer to the step number(s) on the Diagnostic Table.

  1. A component that does not affect the reference voltage when reconnected is considered passed. When the last component is reconnected, disconnect one of the 'passed' components to get the voltage measurement.

  2. This vehicle is equipped with a PCM which utilizes an Electrically Erasable Programmable Read Only Memory (EEPROM). When the PCM is being replaced, the new PCM must be programmed.

Step

Action

Value(s)

Yes

No

1

Did you perform the Powertrain On-Board Diagnostic (OBD) System Check?

--

Go to Step 2

Go to the Powertrain On Board Diagnostic (OBD) System Check

2

  1. Visually/physically check the PCM and engine grounds. Ensure that the grounds are clean and secure.
  2. If a problem is found, repair as necessary.

Was a problem found and corrected?

--

Go to Step 11

Go to Step 3

3

Are any other DTCs set?

--

Go to the applicable DTC table.

Go to Step 4

4

  1. Turn the key to Off.
  2. Disconnect the following components:
  3. • The A/C Refrigerant Pressure sensor.
    • The Fuel Tank Pressure sensor.
  4. Turn the key to On.
  5. Using DMM J 39200 , measure the voltage on the 5 volt reference circuit at any one of the disconnected harness connectors.

Is the voltage within the specified range?

4.5V to 5.5V

Go to Step 5

Go to Step 8

5

Reconnect one disconnected component at a time while measuring the voltage on the 5 volt reference circuit at any one of the disconnected harness connectors.

Does any component being reconnected cause the voltage to go outside the specified range?

4.5V to 5.5V

Go to Step 6

Refer to Diagnostic Aids.

6

For the affected component:

Check for shorts to power or ground as necessary on all other circuits connected to the affected component (where applicable).

If a problem is found and corrected, reconnect the component and recheck the effect on the 5 volt reference circuit as done in the previous step.

Was a problem found and corrected

--

Go to Step 11

Go to Step 7

7

Replace the affected component.

Is the action complete?

--

Go to Step 11

--

8

  1. Turn the key to Off.
  2. Disconnect the PCM.
  3. Turn the key to On.
  4. Check the 5 volt reference A circuit for the following conditions:
  5. • Short to ground
    • Short to power

Was a problem found?

--

Go to Step 9

Go to Step 10

9

Repair the 5 volt reference circuit as necessary.

Is the action complete?

--

Go to Step 11

--

10

Replace PCM.

Important:: The replacement PCM must be programmed. Refer to Powertrain Control Module Replacement/Programming .

Is the action complete?

--

Go to Step 11

--

11

  1. Clear DTCs with the scan tool.
  2. Turn the key to Off and wait 15 seconds
  3. Operate vehicle within the conditions that are required for this diagnostic to run. Refer to Conditions for Running the DTC.

Does the scan tool indicate that this test ran and passed?

--

Go to Step 12

Go to Step 2

12

Review Captured Info using the scan tool.

Are there any DTCs that have not been diagnosed?

--

Go to the applicable DTC table

System OK