GM Service Manual Online
For 1990-2009 cars only

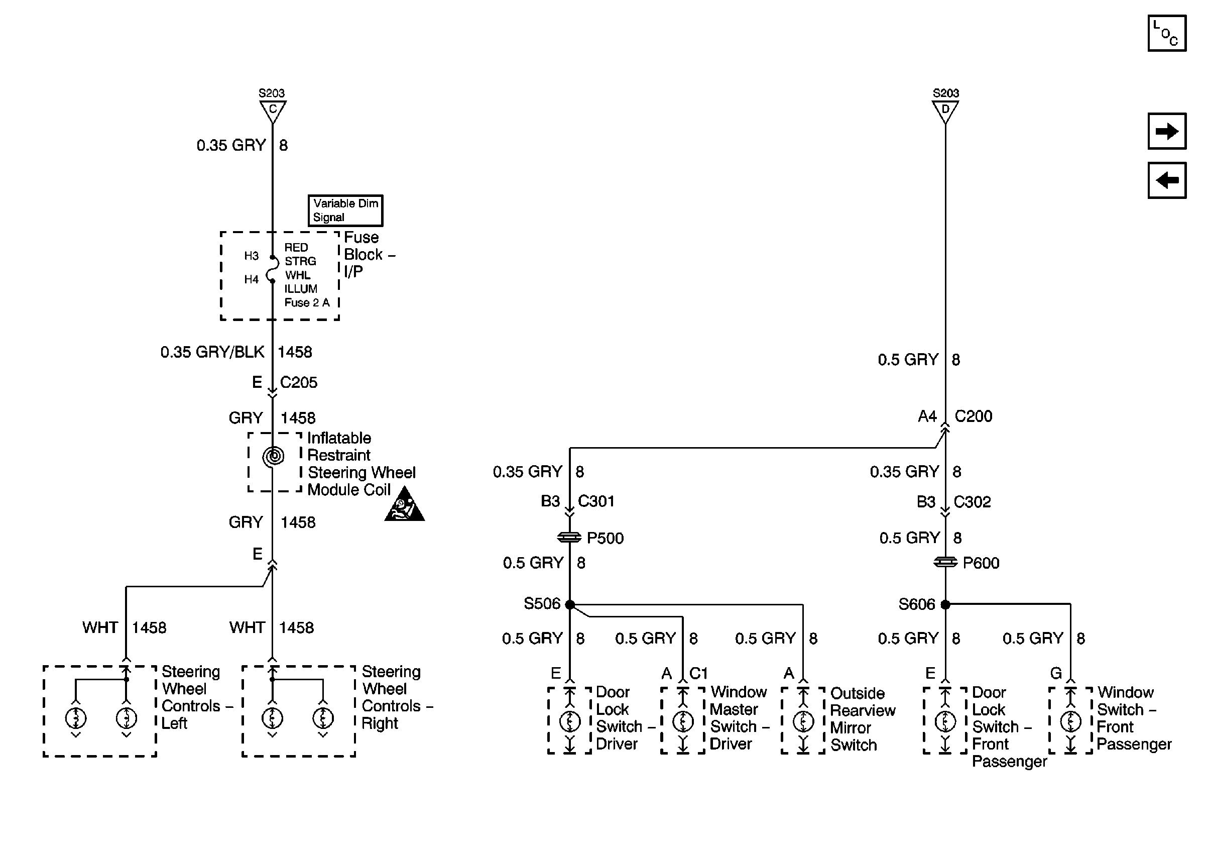
LH and RH Steering Wheel Controls, LF and RF Window Switches, LF and RF Door Lock Switches and Outside Remote Control Mirror Switch Dimming Circuits

LH and RH Steering Wheel Controls, LF and RF Window Switches, LF and RF Door Lock Switches and Outside Remote Control Mirror Switch Dimming Circuits


Object Number: 677415  Size: FS
Master Electrical Component List original
COOL Fan 1, COOL Fan 2, Cool Fan 3, A/C CLU, IGN Main, and AIR Pump Relays
I/P Lamps Power Distribution