GM Service Manual Online
For 1990-2009 cars only
Makes
🢒
Oldsmobile
🢒
1998
🢒
LSS
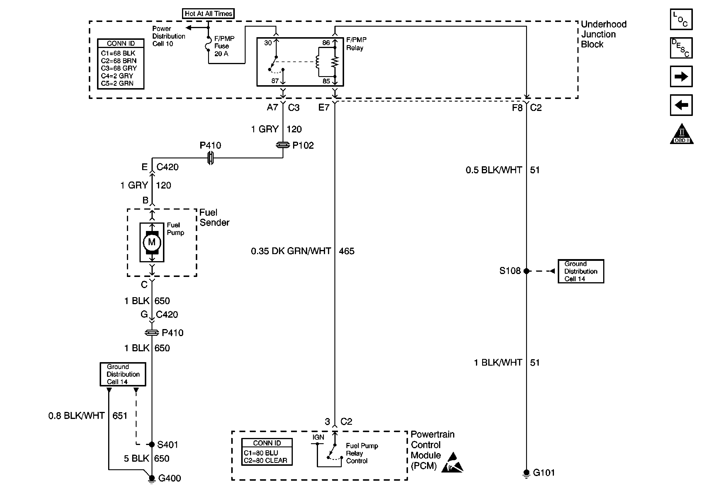
🢒 Cell 20: Engine Controls - PCM Fuel and Boost Solenoid Control - VIN 1
Cell 20: Engine Controls - PCM Fuel and Boost Solenoid Control - VIN 1
Cell 20: Engine Controls --PCM Fuel and Boost Solenoid Control -- VIN 1
Engine Controls Components
Powertrain Control Module Description
Cell 20: Engine Controls - PCM Fuel Tank Pressure Sensor, EVAP Canister Vent Solenoid
Cell 20: Engine Controls - PCM Oil Level Switch, Generator, ABS/TSS Switch and EBTCM
OBD II Symbol Description Notice
Power Distribution Schematics
Ground Distribution Schematics
Ground Distribution Schematics
Handling ESD Sensitive Parts Notice
Power and Grounding Connector End Views
Powertrain Control Module Connector End Views