GM Service Manual Online
For 1990-2009 cars only
Makes
🢒
Oldsmobile
🢒
1998
🢒
LSS
🢒 Cell 20: Engine Controls - PCM Fuel Injector Control
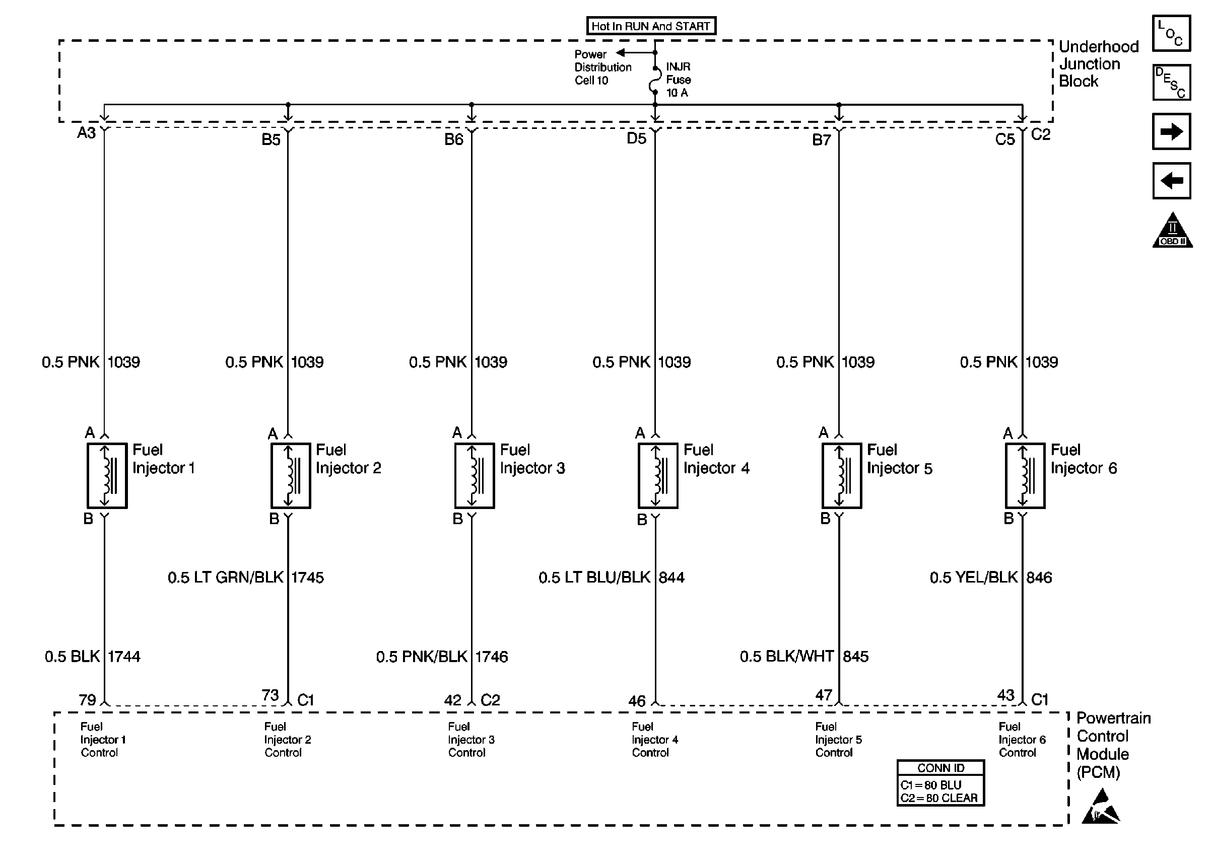
Cell 20: Engine Controls - PCM Fuel Injector Control
Cell 20: Engine Controls -- PCM Fuel Injector Control
Engine Controls Components
Powertrain Control Module Description
Cell 20: Engine Controls - PCM A/C Pressure, Oil Pressure, TP, MAP, IAT, and ECT Sensors
Cell 20: Engine Controls - PCM Ignition Control
OBD II Symbol Description Notice
Power Distribution Schematics
Handling ESD Sensitive Parts Notice
Powertrain Control Module Connector End Views