GM Service Manual Online
For 1990-2009 cars only
Makes
🢒
Opel
🢒
2008
🢒
GT
🢒
Body Systems
🢒
Horns
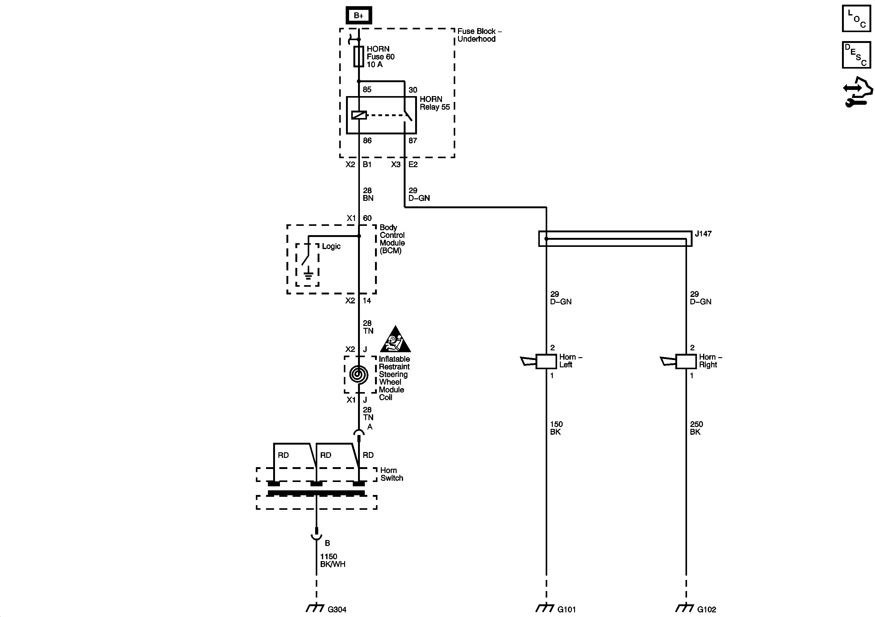
🢒 Horn Schematics
Master Electrical Component List
Horns System Description and Operation
Control Module References
B+ Bar - 2 of 2
Master Electrical Schematic Icons
G103, G104, G105, G106, G304
G101 and G102
G101 and G102