GM Service Manual Online
For 1990-2009 cars only
Makes
🢒
Pontiac
🢒
2005
🢒
Aztek - AWD
🢒 Windshield Wiper/Washer
Windshield Wiper/Washer
Windshield Wiper/Washer
Master Electrical Component List
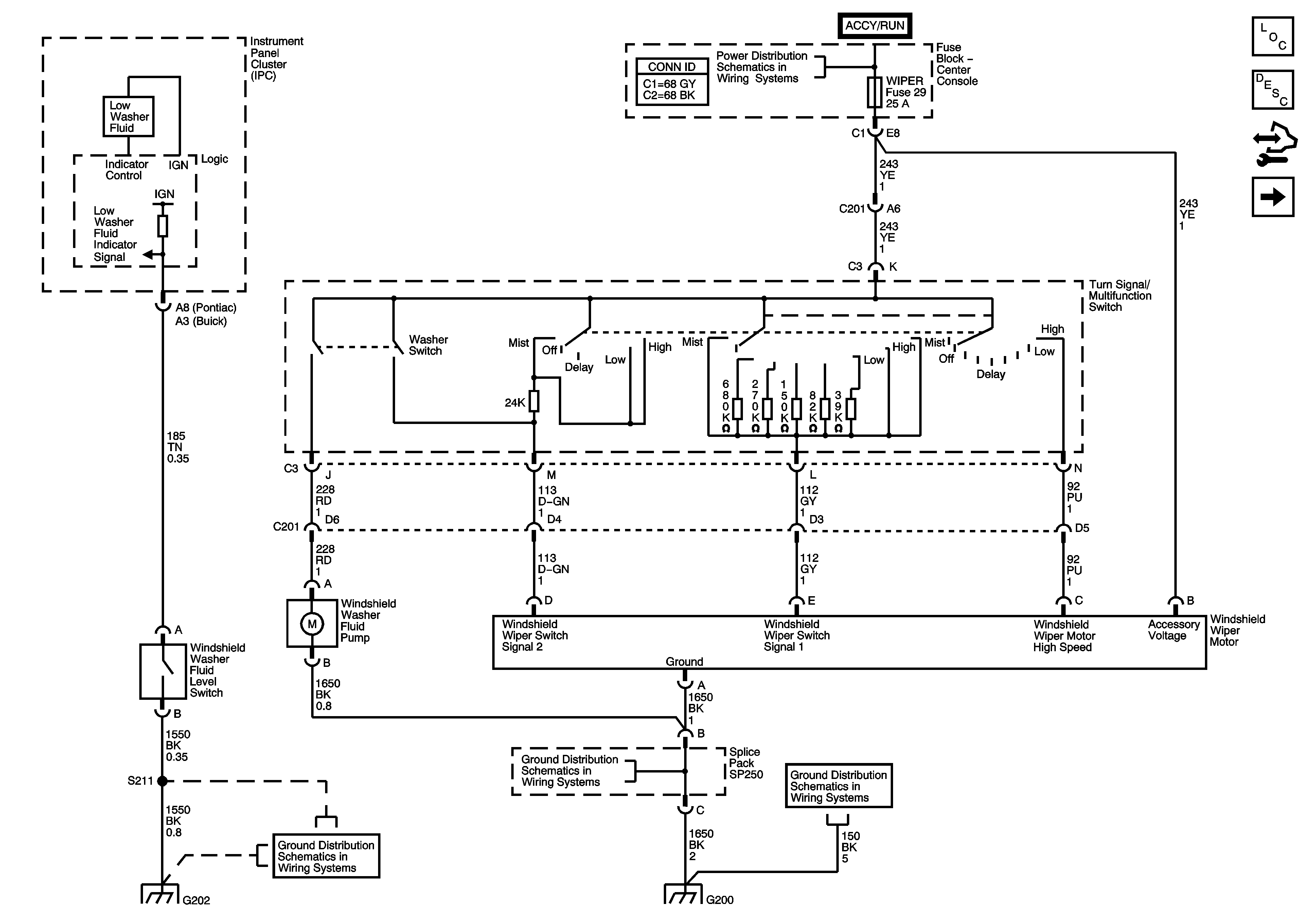
Wiper/Washer System Description and Operation
Control Module References
Rear Wiper/Washer
ACCPWR, ELC ACCY, IGN 1, RR WPR, SUN RF, WIPER Fuses, and PWR WDWS Circuit Breaker
G202
G202
G200
G200
G200