GM Service Manual Online
For 1990-2009 cars only
Makes
🢒
Pontiac
🢒
2003
🢒
Aztek - FWD
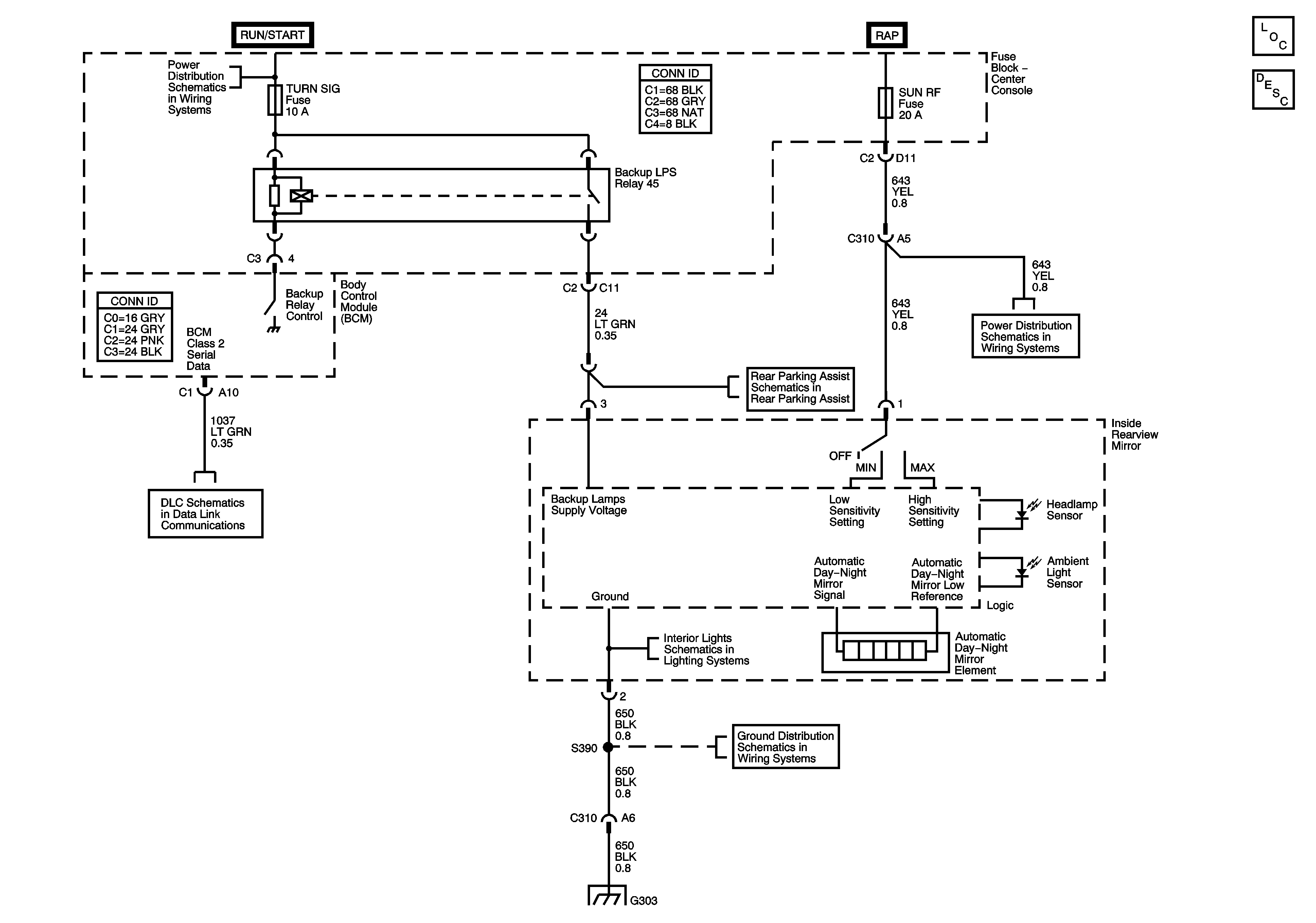
🢒 Inside Rearview Mirror Schematics
Inside Rearview Mirror Schematics
Master Electrical Component List
Fuse Block Underhood Fuse: 27, 31, 33 Fuse Block Center Console
Fuse Block Underhood Fuse: 27, 31, 33 Fuse Block Center Console
Backup Lamps
Rear Parking Assist (RPA) Module Power and Ground
Fuse Block Underhood Fuse: 41 Fuse Block Center Console
Roof Lighting - Pontiac
Ground G303 - Pontiac