GM Service Manual Online
For 1990-2009 cars only

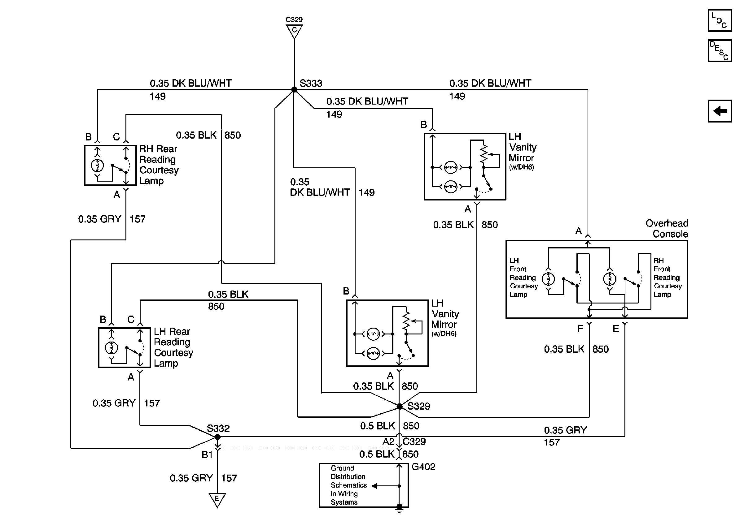
Rear Courtesy/Reading Lamps, and Vanity Mirrors

Rear Courtesy/Reading Lamps, and Vanity Mirrors


Object Number: 397786  Size: FS
Lighting Systems Components
Interior Lights Circuit Description
RH Courtesy Lamps
Cell 114: LH Courtesy Lamps
RH Courtesy Lamps
G402
G402