GM Service Manual Online
For 1990-2009 cars only
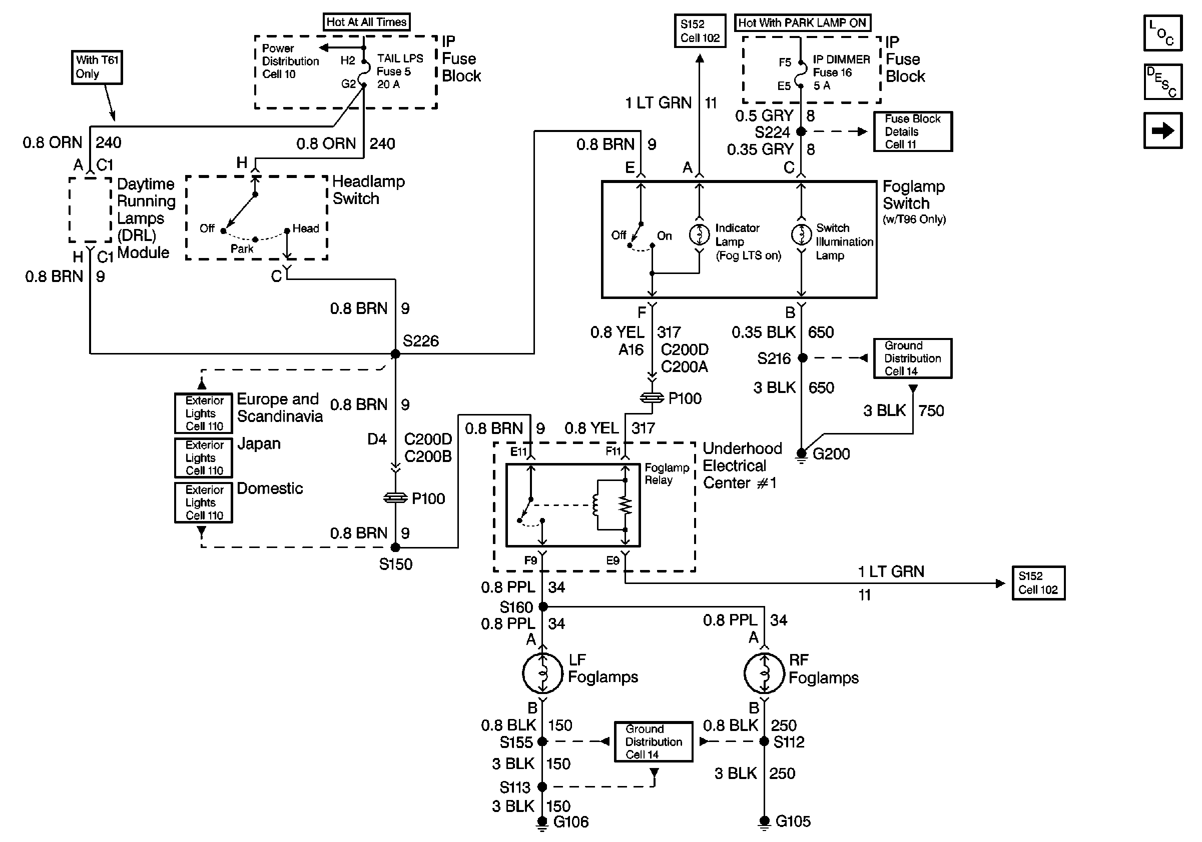
Figure 1:

Cell 103 (Chevrolet)


Object Number: 480029  Size: FS
Lighting Systems Components
Fog Lights Circuit Description Domestic
Cell 103 (Pontiac)
Headlights/Daytime Running Lights (DRL) Schematics Domestic
Ground Distribution Schematics
Fuse Block Schematics
Headlights/Daytime Running Lights (DRL) Schematics Domestic
Ground Distribution Schematics
Power Distribution Schematics
Exterior Lights Schematics Domestic
Exterior Lights Schematics Europe and Scandinavia
Exterior Lights Schematics Japan
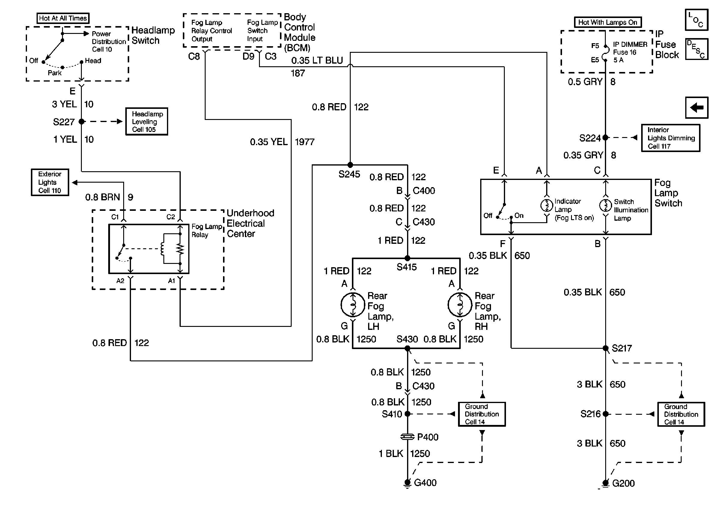
Figure 2:

Cell 103 (Pontiac)


Object Number: 480035  Size: FS
Power Distribution Schematics
Exterior Lights Schematics Domestic
Fuse Block Schematics
Lighting Systems Components
Fog Lights Circuit Description Domestic
Ground Distribution Schematics
Headlights/Daytime Running Lights (DRL) Schematics Domestic
Ground Distribution Schematics
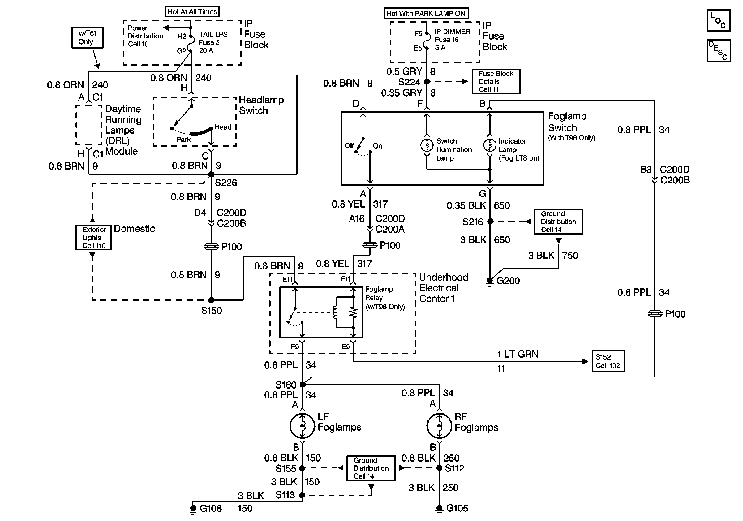
Figure 3:

Cell 103: Rear Fog Lamps (Europe)


Object Number: 480037  Size: FS
Power Distribution Schematics
Headlight Leveling Schematics
Cell 103 (Pontiac)
Exterior Lights Schematics Domestic
Interior Lights Dimming Schematics
Ground Distribution Schematics
Ground Distribution Schematics
Lighting Systems Components
Fog Lights Circuit Description Domestic