GM Service Manual Online
For 1990-2009 cars only
Makes
🢒
Pontiac
🢒
1998
🢒
Firebird
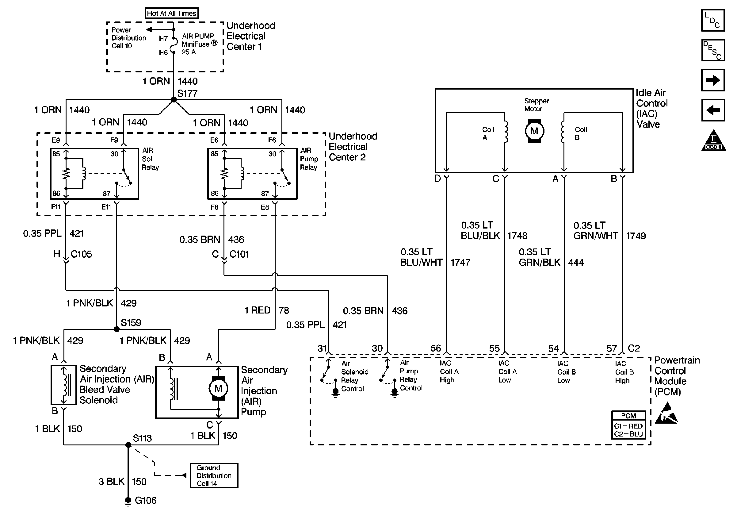
🢒 AIR and IAC
AIR and IAC
AIR and IAC
Engine Controls Components
Secondary Air Injection System Description
TCS Retard Signal, VSS Output and VSS Signal
Heated Oxygen Sensors
OBD II Symbol Description Notice
Handling ESD Sensitive Parts Notice
Power Distribution Schematics
Ground Distribution Schematics