GM Service Manual Online
For 1990-2009 cars only
Makes
🢒
Pontiac
🢒
2000
🢒
Firebird
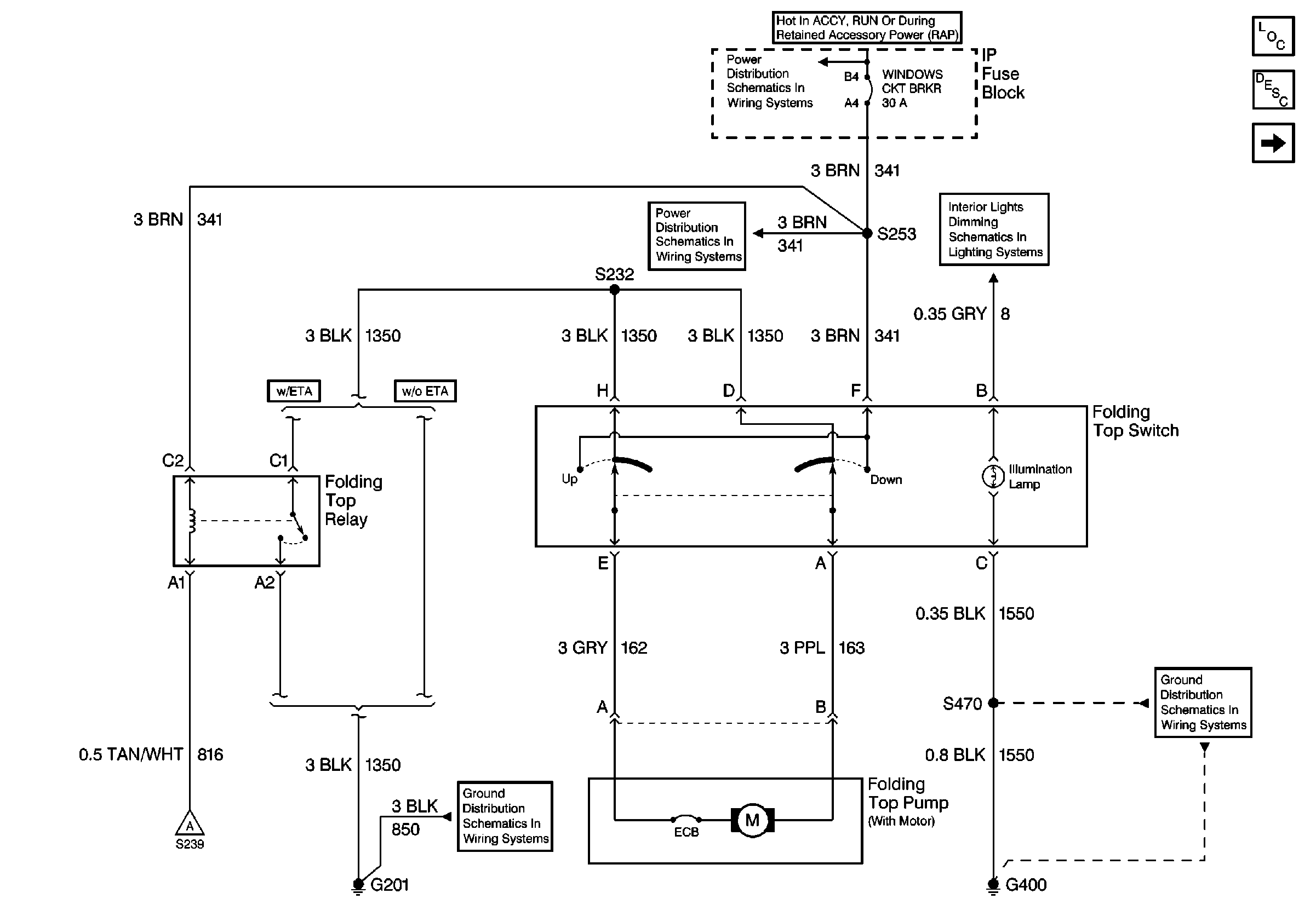
🢒 Folding Top Switch, Relay, and Pump (Motor)
Folding Top Switch, Relay, and Pump (Motor)
Folding Top Switch, Relay, and Pump (Motor)
Power Roof Systems Components
Power Folding Top Circuit Description
Park Neutral Position Switch
WINDOWS Circuit Breaker, RADIO, STG WHL CNTRL, and WIPER/WASH Fuses
WINDOWS Circuit Breaker, RADIO, STG WHL CNTRL, and WIPER/WASH Fuses
Interior Illumination Lamps 1 of 2
G400 Splice S470
G201
Park Neutral Position Switch