GM Service Manual Online
For 1990-2009 cars only
Makes
🢒
Pontiac
🢒
2000
🢒
Firebird
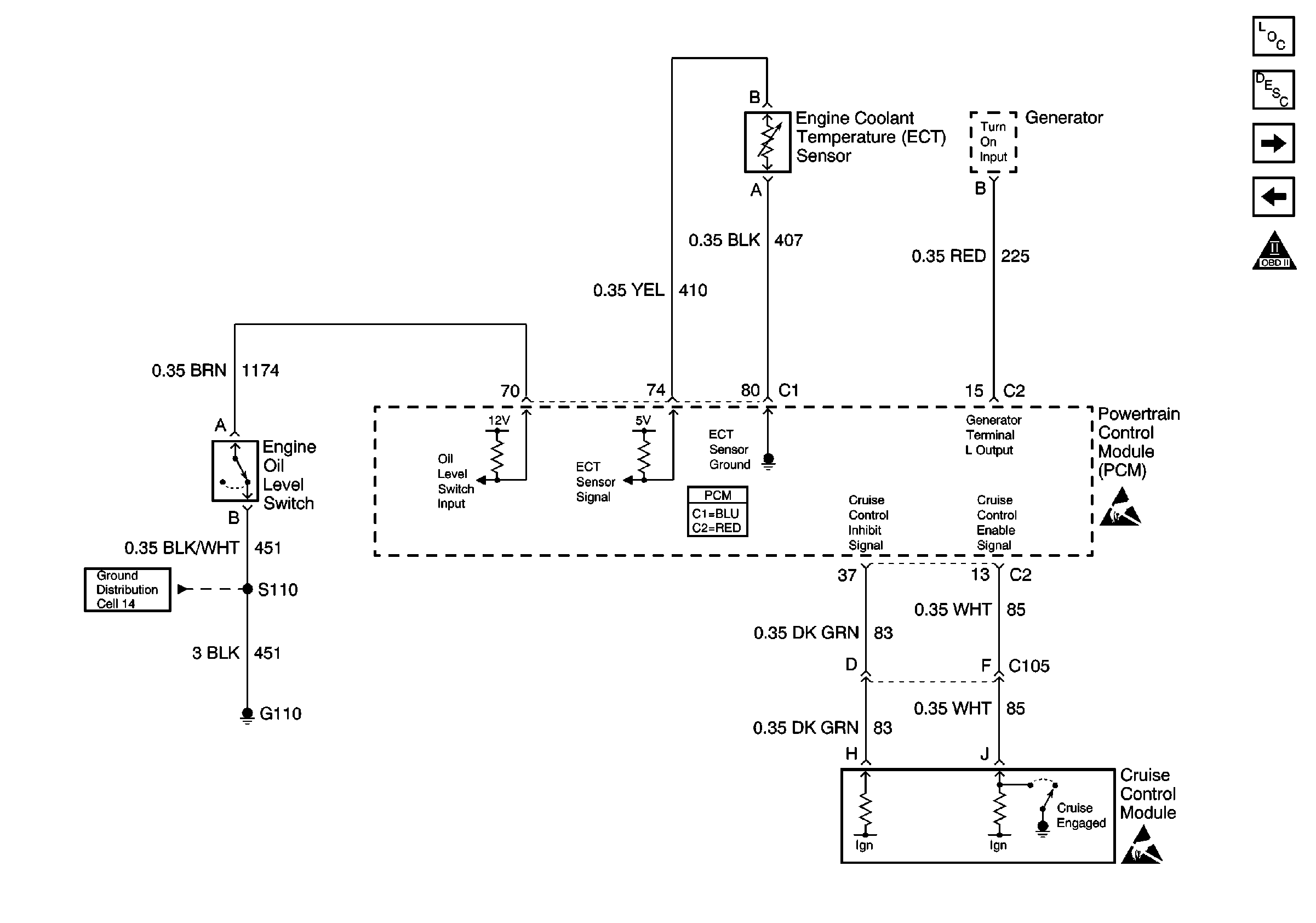
🢒 Cruise Control Module, ECT Sensor, Engine Oil Level Switch and Generator
Cruise Control Module, ECT Sensor, Engine Oil Level Switch and Generator
Cruise Control Module, ECT Sensor, Engine Oil Level Switch and Generator
Engine Controls Components
Information Sensors/Switches Description
Cruise Control Clutch Switch and Manual Transmission
EGR and EVAP
OBD II Symbol Description Notice
Handling ESD Sensitive Parts Notice
Handling ESD Sensitive Parts Notice
G110 V8 VIN G
Powertrain Control Module Connector End Views