GM Service Manual Online
For 1990-2009 cars only
Makes
🢒
Pontiac
🢒
2001
🢒
Firebird
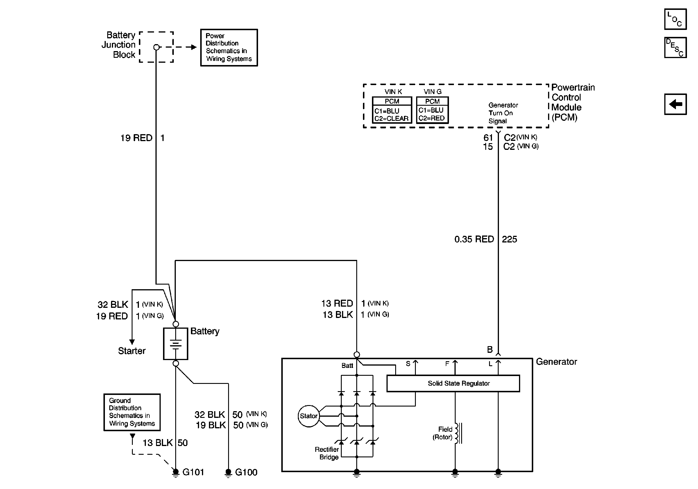
🢒 Battery, Generator and Powertrain Control Module
Battery, Generator and Powertrain Control Module
Battery, Generator and Powertrain Control Module
Master Electrical Component List
Charging System Description and Operation
Starter Relay and Starter Solenoid
COURTESY and RADIO ACCY Fuses
Powertrain Control Module Connector End Views
Powertrain Control Module Connector End Views
G100, G101, G102, G109, G111, G202