GM Service Manual Online
For 1990-2009 cars only
Makes
🢒
Pontiac
🢒
2001
🢒
Firebird
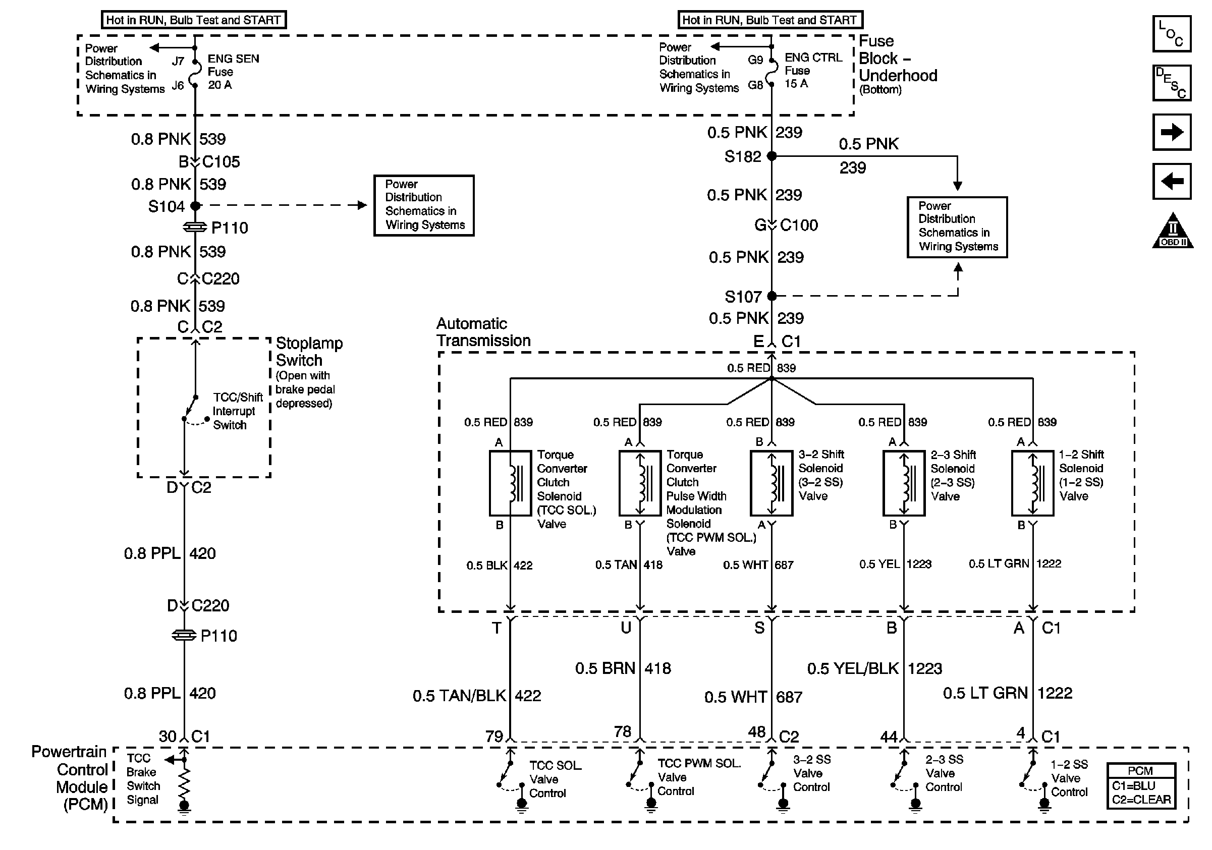
🢒 Automatic Transmission, Brake Switch
Automatic Transmission, Brake Switch
Automatic Transmission, Brake Switch
Master Electrical Component List
Powertrain Control Module Description
Automatic Transmission, Park Neutral Position Switch
Second Gear Start, Cruise Control Switches
OBD II Symbol Description Notice
ENG CTRL Fuse
Powertrain Control Module Connector End Views
ENG CTRL Fuse
ENG SEN Fuse
ENG SEN Fuse