GM Service Manual Online
For 1990-2009 cars only
Makes
🢒
Pontiac
🢒
2001
🢒
Firebird
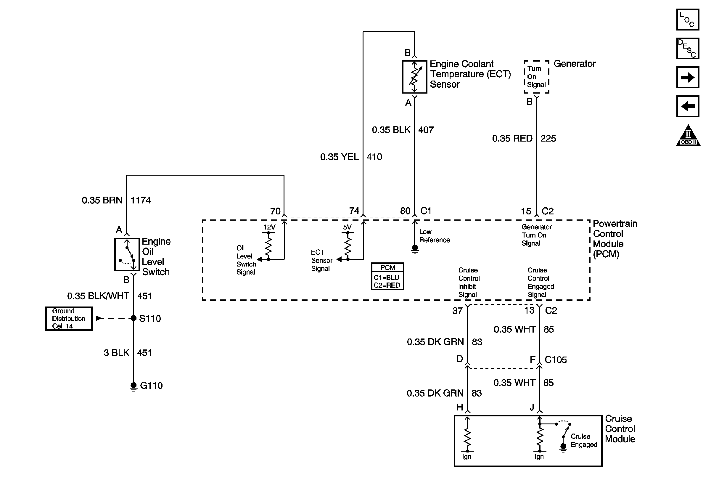
🢒 Cruise Control Module, ECT Sensor, Engine Oil Level Switch and Generator
Cruise Control Module, ECT Sensor, Engine Oil Level Switch and Generator
Cruise Control Module, ECT Sensor, Engine Oil Level Switch and Generator
Master Electrical Component List
Powertrain Control Module Description
Cruise Control Clutch Switch and Manual Transmission
EVAP
OBD II Symbol Description Notice
G110 V8 VIN G
Powertrain Control Module Connector End Views