GM Service Manual Online
For 1990-2009 cars only
Makes
🢒
Pontiac
🢒
2001
🢒
Firebird
🢒 Ignition Switch
Ignition Switch
Ignition Switch
Master Electrical Component List
AIR BAG and GAUGES Fuses
IP DIMMER and STG WHL CNTRL Fuses
Fusible Links, CIG/ACCY, ENG CTRL, IGN, I/P-1, I/P-2, and PWR ACCY Fuses
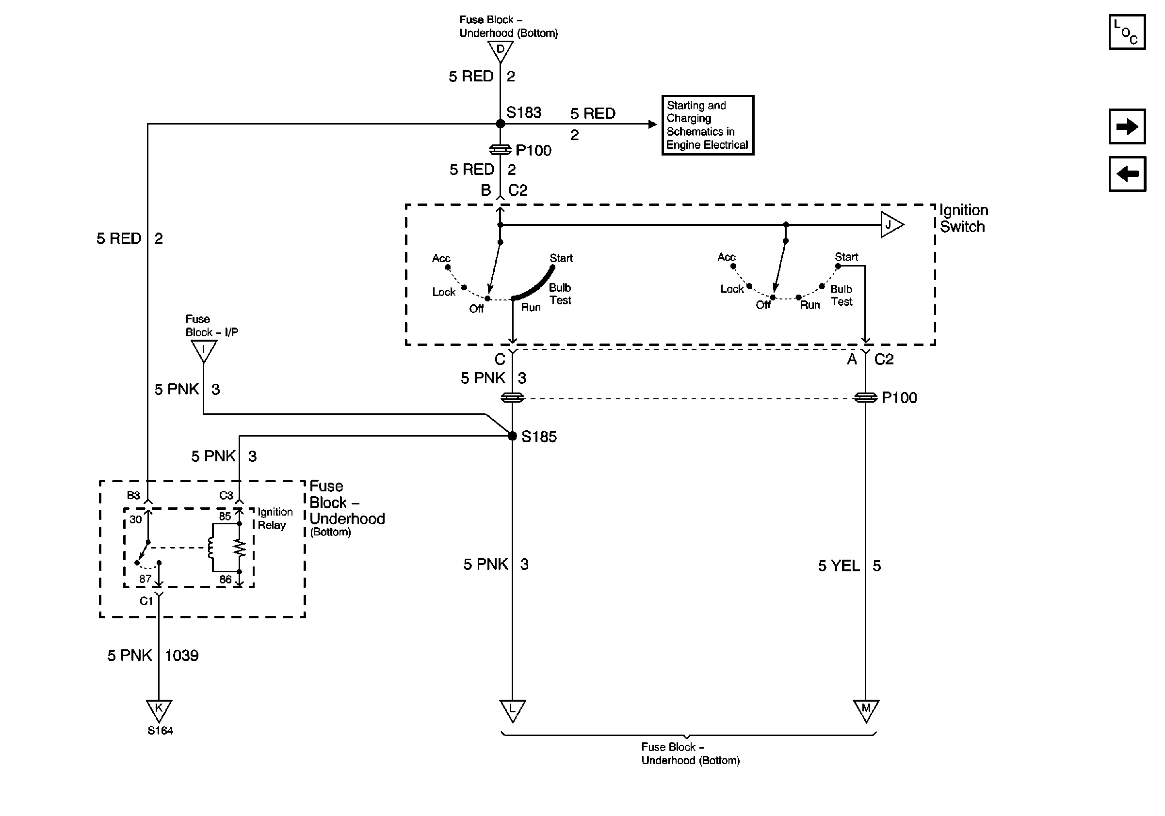
Battery and Ignition Switch
Body Control Module (BCM) and Ignition Switch
AIR BAG and GAUGES Fuses
ENG CTRL Fuse
ABS IGN, PCM IGN, and STRTR Fuses
ABS IGN, PCM IGN, and STRTR Fuses