GM Service Manual Online
For 1990-2009 cars only
Makes
🢒
Pontiac
🢒
2001
🢒
Firebird
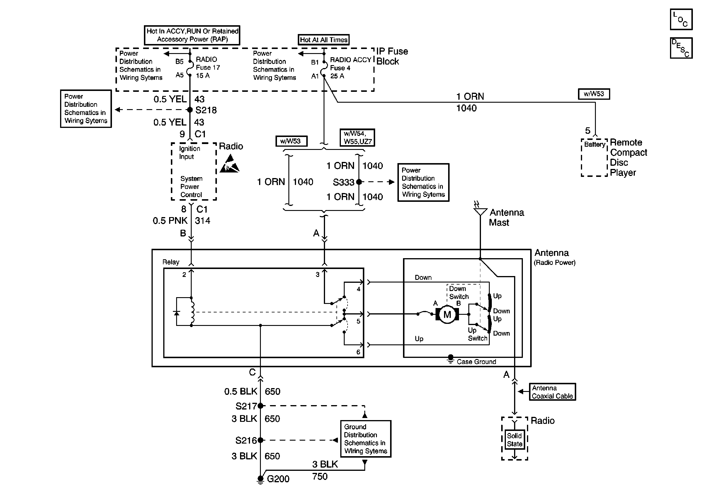
🢒 Coupe and Convertible: Antenna, Radio
Coupe and Convertible: Antenna, Radio
Coupe and Convertible: Antenna, Radio
Master Electrical Component List
Radio/Audio System Description and Operation
COURTESY and RADIO ACCY Fuses
WINDOWS Circuit Breaker, RADIO, STG WHL CNTRL, and WIPER/WASH Fuses
WINDOWS Circuit Breaker, RADIO, STG WHL CNTRL, and WIPER/WASH Fuses
COURTESY and RADIO ACCY Fuses