GM Service Manual Online
For 1990-2009 cars only
Makes
🢒
Pontiac
🢒
2002
🢒
Firebird
🢒 Starting
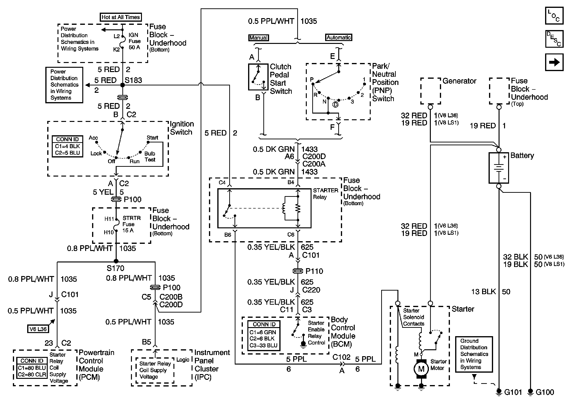
Starting
Starting
Master Electrical Component List
Battery Description and Operation
Charging
IGN Fuse and Ignition Switch Bussing
IGN Fuse and Ignition Switch Bussing
G100, G101, G102, G109, G111, G202