GM Service Manual Online
For 1990-2009 cars only
Makes
🢒
Pontiac
🢒
2002
🢒
Firebird
🢒 Charging
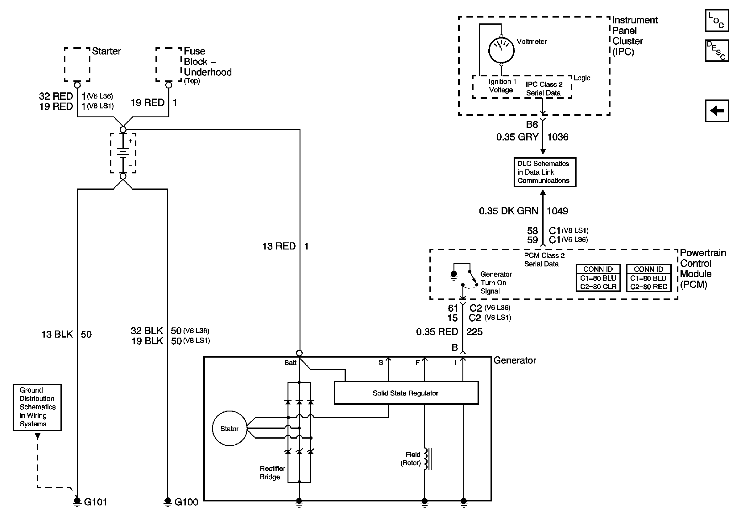
Charging
Charging
Master Electrical Component List
Charging System Description and Operation
Starting
Class 2 Serial Data Communication
G100, G101, G102, G109, G111, G202