GM Service Manual Online
For 1990-2009 cars only
Makes
🢒
Pontiac
🢒
2002
🢒
Firebird
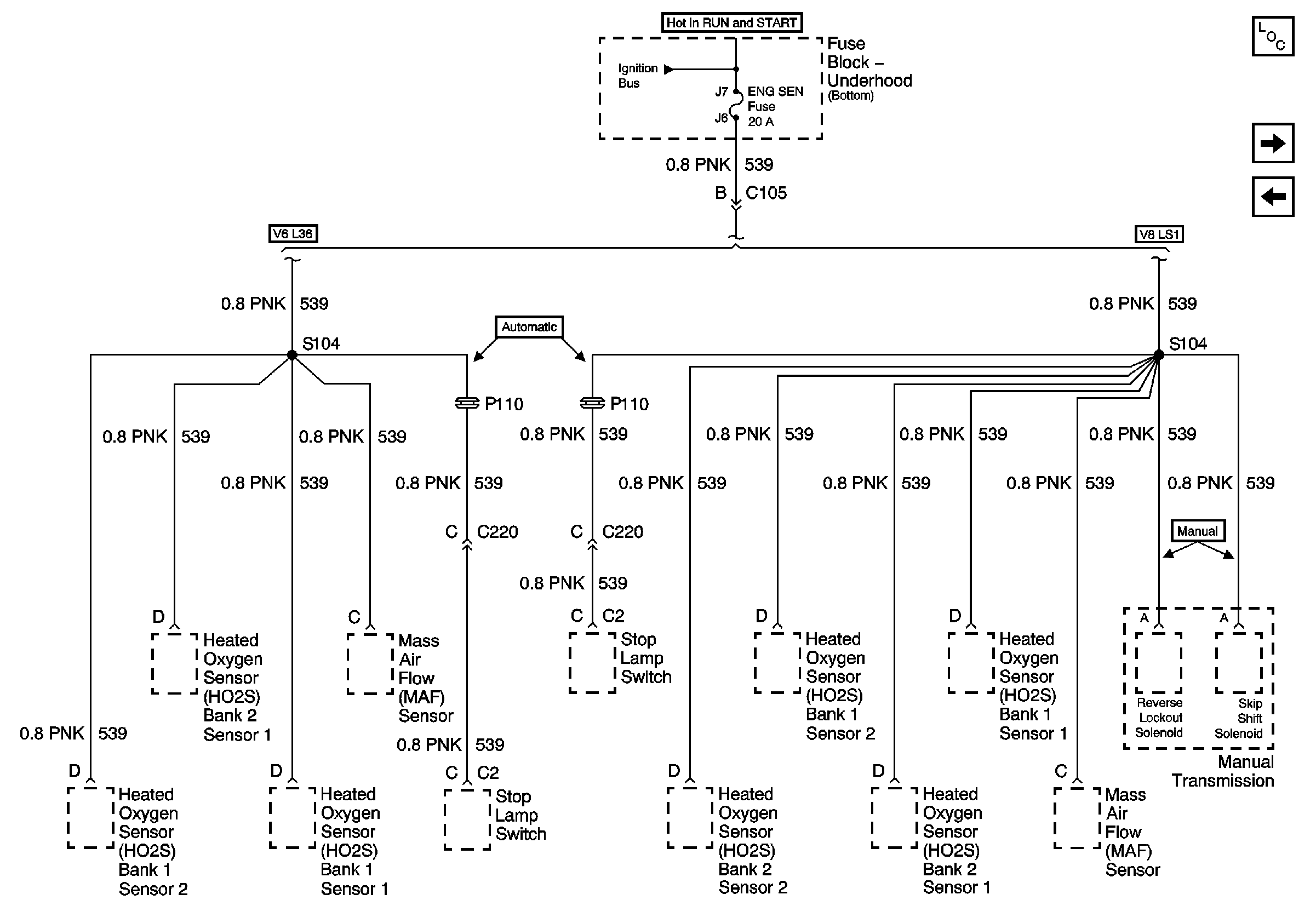
🢒 ENG SEN Fuse
ENG SEN Fuse
ENG SEN Fuse
Master Electrical Component List
WINDOWS CKT BRKR, RADIO, STG WHL CNTRL, WIPER/WASH Fuses
INJ 2 Fuse