GM Service Manual Online
For 1990-2009 cars only
Makes
🢒
Pontiac
🢒
1997
🢒
Grand Am
🢒 Fuel Controls
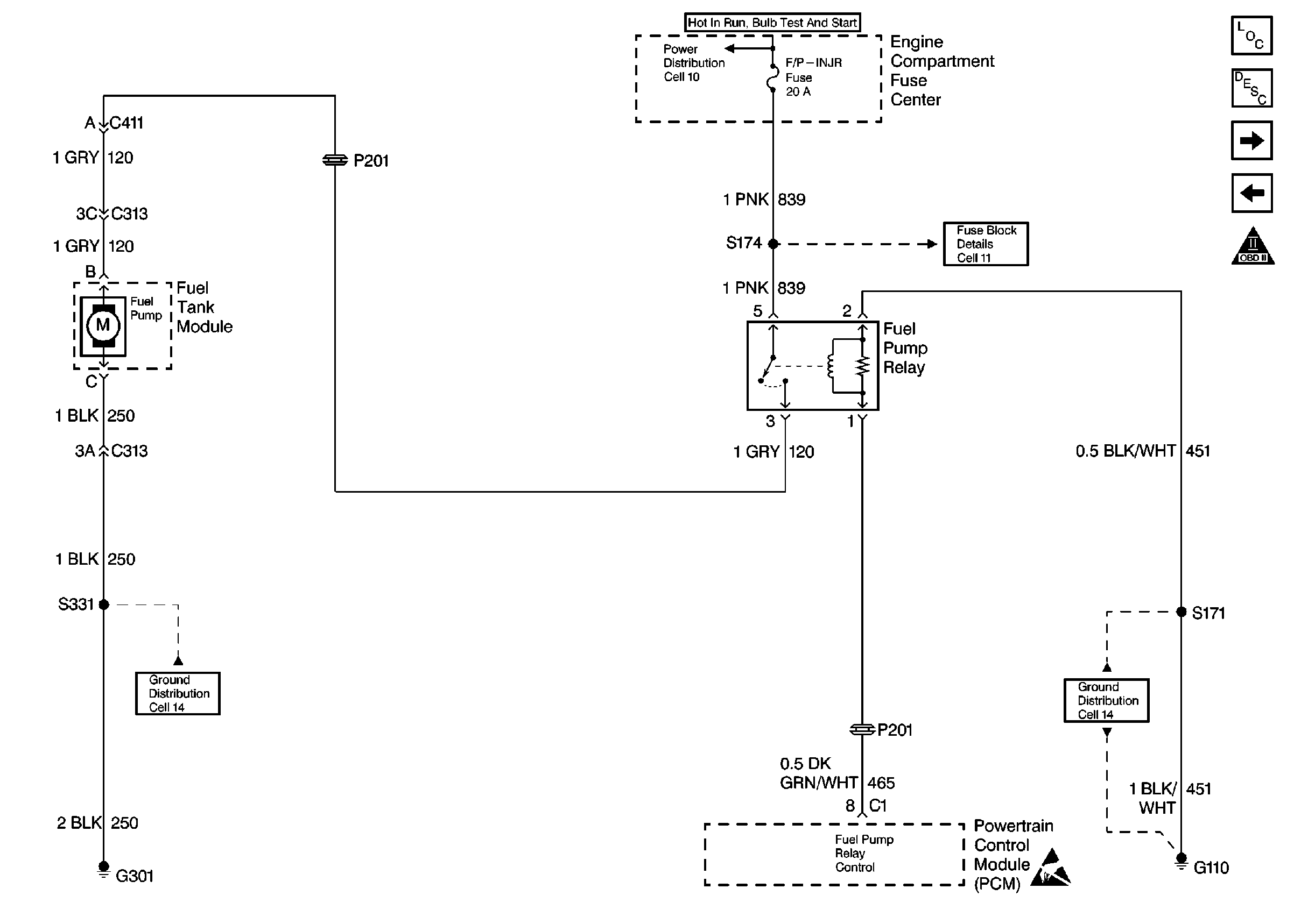
Fuel Controls
Fuel Controls
Engine Controls Components
Information Sensors
Fuel Injectors
Ignition Controls
OBD II Symbol Description Notice
Handling ESD Sensitive Parts Notice