GM Service Manual Online
For 1990-2009 cars only
Makes
🢒
Pontiac
🢒
2001
🢒
Grand Am
🢒 Starting System
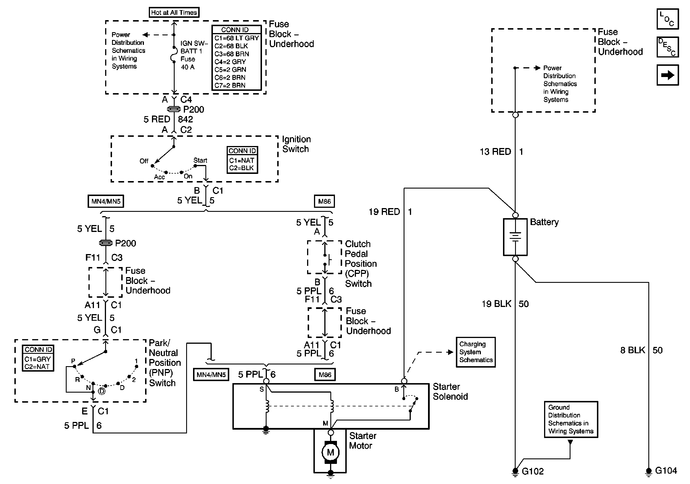
Starting System
Starting System
Master Electrical Component List
Starting System Description and Operation
Charging System
B+ Bus Bar and COOL FAN 2 GROUND (V6) Fuse
G102 and G104
Charging System
IGN SW-BATT 1, HTR A/C IGN, ERLS, PCM, ACC, IPC/BFC Fuses