GM Service Manual Online
For 1990-2009 cars only
Makes
🢒
Pontiac
🢒
2001
🢒
Grand Am
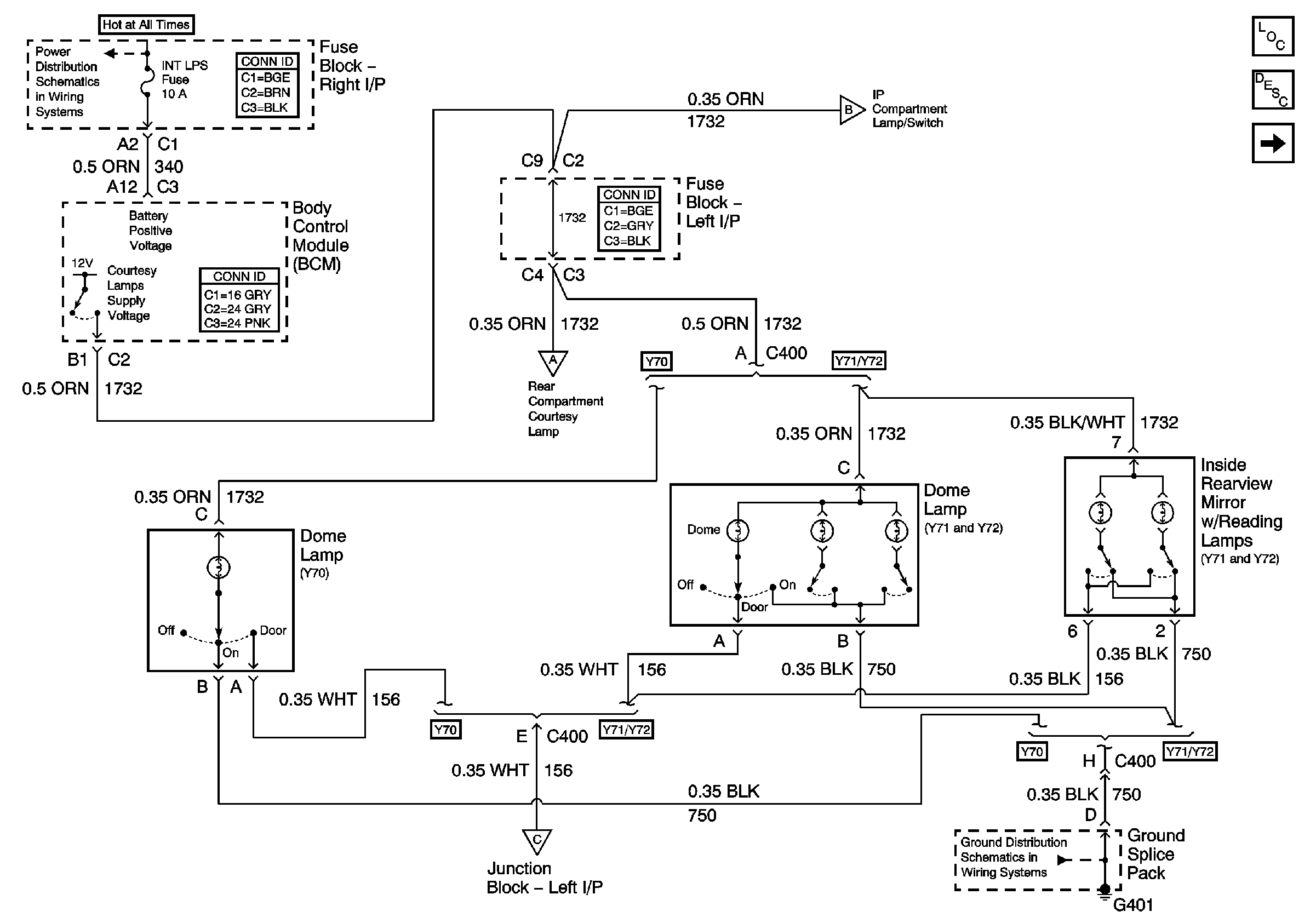
🢒 Dome Lamps
Dome Lamps
Dome Lamps
Master Electrical Component List
Interior Lighting Systems Description and Operation
Door Jamb Switches
G401
Compartment Lamps
Compartment Lamps
Compartment Lamps
RH BEC BATT, ABS, COOL FAN (V6) GROUND, INT LPS, RADIO BATT, FOG LPS Fuses