GM Service Manual Online
For 1990-2009 cars only
Makes
🢒
Pontiac
🢒
2001
🢒
Grand Am
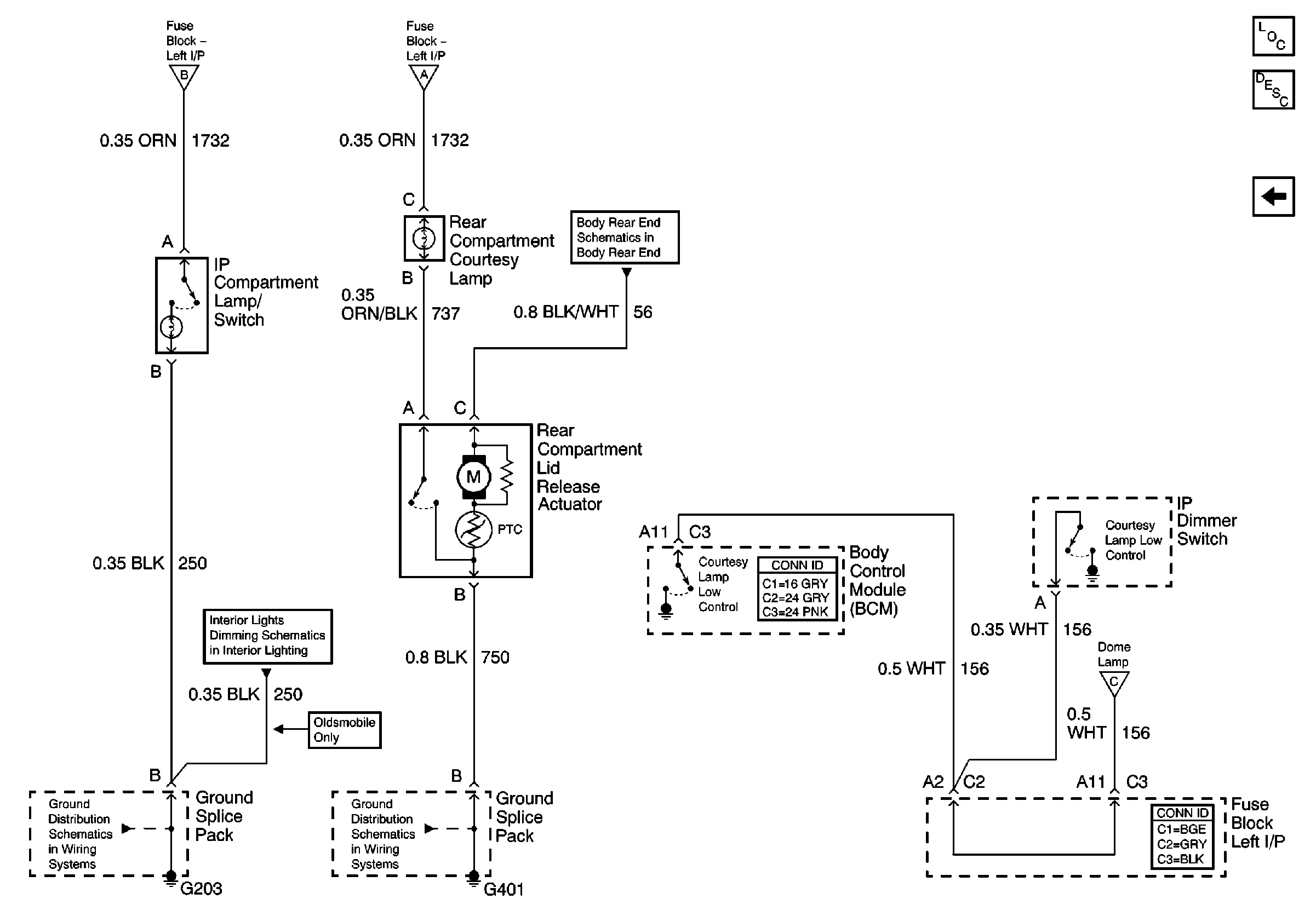
🢒 Compartment Lamps
Compartment Lamps
Compartment Lamps
Master Electrical Component List
Interior Lighting Systems Description and Operation
Door Jamb Switches
Dome Lamps
Body Rear End Schematics
Dome Lamps
Dome Lamps
Instrument Panel Lamps
G401
G203