GM Service Manual Online
For 1990-2009 cars only

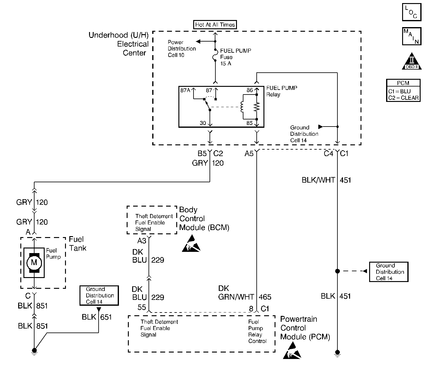
Fuel Pump Electrical Circuit Diagnosis VIN K


Object Number: 105015  Size: LF
Fuel Control (VIN K)
OBD II Symbol Description Notice

Circuit Description

When the ignition switch is first turned ON, the PCM energizes the fuel pump relay which applies power to the fuel pump. The fuel pump relay will remain ON as long as the engine is running or cranking and the PCM is receiving reference pulses. If no reference pulses are present, the PCM de-energizes the fuel pump relay within 2 seconds after the ignition is turned ON or the engine is stopped. The fuel pump delivers fuel to the fuel rail and injectors, then to the fuel pressure regulator. The fuel pressure regulator controls fuel pressure by allowing excess fuel to be returned to the fuel tank. With the engine stopped, the fuel pump can be turned ON by using the scan tool output controls function.

Diagnostic Aids

An intermittent may be caused by a poor connection, rubbed through the wire insulation or a wire broken insideof the insulation.

Check for a poor connection or a damaged harness. Inspect the PCM harness and connectors for the following items:

    • Improper mating
    • Broken locks
    • Improperly formed or damaged terminals
    • Poor terminal to wire connections
    • Damaged harnesses

Test Description

Number(s) below refer to the Step number(s) on the Diagnostic Table:

  1. Verifies that the fuel pump high circuit is OK between the fuel pump relay and the fuel pump, and that the fuel pump can deliver adequate pressure to the fuel rail.

  2. Checks the battery positive voltage circuit to the fuel pump relay.

  3. Ensures that the fuel pump relay control circuit and the PCM are capable of controlling the fuel pump relay. Using the scan tool to command the fuel pump allows only a 2 second time in the commanded state.

  4. Checks the fuel pump control circuit for a short to ground.

  5. Checks the fuel pump control circuit for an open.

  6. If the fuel pump is operating but incorrect pressure is observed, the fuel pump wiring is OK and the Fuel System Pressure Test should be used for diagnosis.

  7. Checks the fuel pump high circuit between the fuel pump relay and the fuel pump. Also checks the fuel pump low circuit.

  8. Determines whether the problem is being caused by an open in the fuel pump high circuit or the fuel pump low circuit.

  9. This vehicle is equipped with a PCM which utilizes an Electrically Erasable Programmable Read Only Memory (EEPROM). When the PCM is being replaced, the new PCM must be programmed.

Fuel System Electrical Test (VIN K )

Step

Action

Value(s)

Yes

No

1

Was the Powertrain On-Board Diagnostic (OBD) System Check performed?

--

Go to Step 2

Go to the Powertrain On Board Diagnostic (OBD) System Check

2

  1. Turn OFF the ignition switch.
  2. Connect a fuel pressure gauge.
  3. Disconnect the fuel pump relay.
  4. Connect a fused jumper between the fuel pump high circuit at the fuel pump relay connector and B+.
  5. Observe the fuel pressure.

Is fuel pressure indicated at the specified value?

333-376 kPa

(48-55 psi)

Go to Step 3

Go to Step 10

3

  1. Disconnect the jumper from the fuel pump relay connector.
  2. Connect a test light between fuel pump relay connector cavities for the battery positive voltage circuit and the ground circuit.
  3. Turn ON the ignition switch.
  4. Observe the test light.

Is the test light ON?

--

Go to Step 4

Go to Step 9

4

  1. Connect a test light between fuel pump relay connector cavities for the fuel pump relay control circuit and the ground circuit.
  2. Select Fuel Pump output control with the scan tool.
  3. Observe the test light while commanding the fuel pump ON with the scan tool.

Does the test light turn ON when the fuel pump is commanded ON?

--

Go to Step 8

Go to Step 5

5

  1. Turn OFF the ignition switch.
  2. Disconnect the PCM.
  3. Probe the fuel pump relay control circuit at the PCM connector with a test light to B+.

Is the test light ON?

--

Go to Step 15

Go to Step 6

6

  1. Check for continuity in the fuel pump relay control circuit between the PCM and the fuel pump relay.
  2. If a problem is found, repair as necessary. Refer to Repair Procedures in Electrical Diagnosis.

Was a problem found?

--

Go to Step 21

Go to Step 7

7

  1. Check the fuel pump relay control circuit for a poor terminal connection at the PCM.
  2. If a problem is found, repair as necessary. Refer to Repair Procedures in Electrical Diagnosis.

Was a problem found?

--

Go to Step 21

Go to Step 20

8

  1. Check for a poor terminal connection at the fuel pump relay
  2. If a problem is found, repair as necessary. Refer to Repair Procedures in Electrical Diagnosis.

Was a problem found?

--

Go to Step 21

Go to Step 18

9

Probe the battery positive voltage circuit at the fuel pump relay connector with a test light to ground.

Is the test light ON?

--

Go to Step 17

Go to Step 16

10

Remove the fuel filler cap and listen for the fuel pump running.

Is the fuel pump running?

--

Go to Fuel System Pressure Test (VIN K)

Go to Step 11

11

  1. Leave the fuel pump high circuit jumpered to B+ and the fuel pump low circuit jumpered to ground at the fuel pump control module connector.
  2. Remove the modular fuel sender access cover. Refer to Fuel Sender Cover Panel
  3. Disconnect the modular fuel sender electrical connector at the fuel tank.
  4. Connect a test light between the fuel pump high circuit and the fuel pump low circuit at the modular fuel sender harness connector.

Is the test light ON?

--

Go to Step 19

Go to Step 12

12

Probe the fuel pump high circuit at the modular fuel sender harness connector with a test light to chassis ground.

Is the test light ON?

--

Go to Step 14

Go to Step 13

13

Locate and repair open in the fuel pump high circuit. Refer to Repair Procedures in Electrical Diagnosis.

Is action complete?

--

Go to Step 21

--

14

Locate and repair open in the fuel pump low circuit. Refer to Repair Procedures in Electrical Diagnosis.

Is action complete?

--

Go to Step 21

--

15

Locate and repair short to ground in the fuel pump relay control circuit. Refer to Repair Procedures in Electrical Diagnosis.

Is action complete?

--

Go to Step 21

--

16

Locate and repair open in the battery positive voltage circuit to the fuel pump relay. Refer to Repair Procedures in Electrical Diagnosis.

Is action complete?

--

Go to Step 21

--

17

Locate and repair open in ground circuit to the fuel pump relay. Refer to Repair Procedures in Electrical Diagnosis.

Is action complete?

--

Go to Step 21

--

18

Replace the fuel pump relay. Refer to Fuel Pump Relay Replacement .

Is action complete?

--

Go to Step 21

--

19

Replace the fuel pump. Refer to Fuel Sender Assembly Service .

Is action complete?

--

Go to Step 21

--

20

Replace the PCM

Important: : The replacement PCM must be programmed. Refer to Powertrain Control Module Replacement/Programming .

Is action complete?

--

Go to Step 21

--

21

  1. Turn ON the ignition switch.
  2. Select Fuel Pump output control with the scan tool.
  3. Observe the fuel pressure gauge while commanding the fuel pump ON with the scan tool.

Is fuel pressure indicated at the specified value?

333-376 kPa

(48-55 psi)

System OK

Go to Step 2

Fuel Pump Electrical Circuit Diagnosis VIN 1


Object Number: 105018  Size: LF
Fuel Control (VIN 1)
OBD II Symbol Description Notice

Circuit Description

When the Ignition switch is first turned ON, the PCM energizes the fuel pump relay which applies power to the fuel pump through the high speed circuit (controlled by the fuel pump speed control relay). The fuel pump relay will remain ON as long as the engine is running or cranking and the PCM is receiving reference pulses. If no reference pulses are present, the PCM de-energizes the fuel pump relay within 2 seconds after the ignition is turned ON or the engine is stopped. The fuel pump delivers fuel to the fuel rail and injectors, then to the fuel pressure regulator. The fuel pressure regulator controls fuel pressure by allowing excess fuel to be returned to the fuel tank. With the engine stopped, the fuel pump can be turn ON by using the scan tool output controls function.

The PCM alters fuel pump speed by energizing the fuel pump speed control relay Under normal conditions, the fuel pump control speed control relay is energized (normal fuel pump speed). The applied voltage to the fuel pump is controlled by a resistor assembly. When higher fuel volume is required due to increased engine load (MAP sensor value over 90 kPa). the PCM de-energizes the fuel pump speed control relay circuit. The increased voltage to the in-tank fuel pump allows a higher volume of fuel to be delivered to the fuel rail. The PCM also compensates for low system voltage by energizing the fuel pump speed control relay.

Diagnostic Aids

An intermittent may be caused by a poor connection, rubbed through the wire insulation or a wire broken inside of the insulation.

Check for a poor connection or a damaged harness. Inspect the PCM harness and connectors for the following items:

    • Improper mating
    • Broken locks
    • Improperly formed or damaged terminals
    • Poor terminal to wire connections
    • Damaged harnesses

Test Description

Number(s) below refer to the Step number(s) on the Diagnostic Chart:

  1. The fuel pump primes the fuel rail/injectors using the high speed circuit. This check ensures proper fuel pressure for the vehicle to start.

  2. Once the engine starts the PCM commands the fuel pump to operate at normal speed (slightly lower pressure to the fuel rail/injectors). This check ensures proper operation of the fuel pump normal speed circuit.

  3. Checks for a short to ground in the feed circuit to the fuel pump relay.

  4. Checks for a short to ground in the feed circuit between the fuel pump and fuel pump speed control relay.

  5. Checks for a short to ground in the feed circuit or speed control resistor circuit to the fuel pump.

  6. Ensures that the fuel pump relay driver circuit is OK and that the PCM is capable of controlling the fuel pump relay. Using the scan tool to command the fuel pump relay allows only a 2 second ON time.

  7. Checks the continuity of the speed control and fuel pump feed harness/splices.

  8. This vehicle is equipped with a PCM which utilizes an Electrically Erasable Programmable Read Only Memory (EEPROM). When the PCM is being replaced, the new PCM must be programmed.

Fuel Pump Relay Circuit Diagnosis

Step

Action

Value(s)

Yes

No

1

Was the Powertrain On-Board Diagnostic System Check performed?

--

Go to Step 2

Go to the Powertrain On Board Diagnostic (OBD) System Check

2

Is DTC P1643 set?

--

Go to DTC P1643 Fuel Pump Speed Output Circuit

Go to Step 3

3

  1. Connect a fuel pressure gauge.
  2. Important: Leave the gauge installed for the entire diagnostic.

  3. Turn ON the ignition switch, select FP Speed Control Relay output with the scan tool.
  4. Observe the pressure gauge with the fuel pump commanded to HIGH speed.
  5. Note the fuel pressure gauge.

Is proper fuel pressure indicated?

333-376 kPa (48-55 psi)

Go to Step 4

Go to Step 5

4

Important: If the engine cranks but will not run, continue with the Engine Cranks but Does Not Start diagnostic table.

  1. Relieve the fuel pressure. Refer to Fuel Pressure Relief .
  2. Reconnect the fuel pressure gauge.
  3. Turn ON the ignition switch, select FP Speed Control Relay output with the scan tool.
  4. Observe the pressure gauge with the fuel pump commanded to NORMAL speed.
  5. Note the fuel pressure gage.

Is proper fuel pressure indicated?

333-376 kPa (48-55 psi)

No trouble found

Go to Step 21

5

Check for a blown fuel pump fuse.

Is the fuse blown?

--

Go to Step 6

Go to Step 13

6

  1. Remove the fuel pump relay.
  2. Remove the fuel pump fuse.
  3. Connect a test light to B+.
  4. Probe cavity 87 in the fuel pump relay connector.

Is the test light ON?

--

Go to Step 7

Go to Step 8

7

Locate and repair short to ground in the B+ feed to the fuel pump relay . Refer to Repair Procedures in Electrical Diagnosis.

Is action complete?

--

Go to Step 34

--

8

  1. Leave the fuel pump relay disconnected.
  2. Disconnect the fuel pump speed control relay.
  3. Connect a test light to B+.
  4. Probe cavity 30 in the fuel pump relay connector.

Is the test light ON?

--

Go to Step 9

Go to Step 10

9

Locate and repair the short between the B+ feed to cavities 86 and 30 in the fuel pump control relay and the following locations:

    • Chassis ground
    • Fuel pump speed control driver circuit.

Is action complete?

--

Go to Step 34

--

10

  1. Leave the fuel pump and fuel pump speed control relays disconnected.
  2. Raise the vehicle and disconnect the fuel pump harness.
  3. Lower the vehicle.
  4. Disconnect the fuel pump speed control resistor harness and jumper connector terminals A and B.
  5. Connect a test light to B+.
  6. Probe cavity 87A in the fuel control relay connector.

Is the test light ON?

--

Go to Step 11

Go to Step 12

11

Locate and repair short between the following circuits and chassis/fuel pump ground:

    • Fuel pump feed harness.
    • Fuel pump speed control resistor harness.

Is action complete?

--

Go to Step 34

--

12

  1. Remove the jumper between terminals A and B in the fuel pump speed control resistor harness. Leave the harness disconnected.
  2. Raise the vehicle and reconnect the fuel pump harness.
  3. Lower the vehicle.
  4. Connect a 15A fused jumper between B+ and cavity 87A in the fuel pump control relay connector.

Did the fuse blow?

 

Go to Step 30

Go to Step 32

13

  1. Turn OFF the ignition switch.
  2. Remove the fuel pump relay.
  3. Connect a 15A fused jumper between cavities 30 and 87 in the relay connector harness.

Is proper fuel pressure indicated?

 

Go to Step 14

Go to Step18

14

  1. Leave the fuel pump relay disconnected.
  2. Connect a test light between cavities 85 and 86 in the relay connector harness.
  3. Turn ON the ignition switch, select FP Relay output control with the scan tool.
  4. Observe the test light while turning the fuel pump ON with the scan tool.

Is the test light ON?

 

Go to Step 31

Go to Step 15

15

  1. Leave the fuel pump relay disconnected.
  2. Connect a test light to B+.
  3. Probe cavity 86 in the relay connector harness.

Is the test light ON?

 

Go to Step 16

Go to Step 17

16

  1. Check for the following conditions:
    • Open or short to ground in the fuel pump driver circuit.
    • Poor connections at the PCM.
  1. If a problem is found, repair as necessary . Refer to Repair Procedures in Electrical Diagnosis.

Was a problem found?

 

Go to Step 34

Go to Step 33

17

Locate and repair open fuel pump relay ground circuit . Refer to Repair Procedures in Electrical Diagnosis.

Is action complete?

--

Go to Step 34

--

18

  1. Leave the fuel pump relay disconnected.
  2. Connect a test light to ground.
  3. Probe cavity 87 in the relay connector.

Is the test light ON?

--

Go to Step 19

Go to Step 20

19

  1. Leave the fuel pump relay disconnected.
  2. Remove the fuel pump speed control relay.
  3. Disconnect the fuel pump speed control resistor harness and jumper the harness terminals.
  4. Connect a 15A fused jumper between cavity 87 in the fuel pump relay connector and cavity 87 in the fuel pump speed control relay connector.

Is proper fuel pressure indicated?

 

Go to Step 21

Go to Step 24

20

Locate and repair open in the B+ feed to the fuel pump relay . Refer to Repair Procedures in Electrical Diagnosis.

Is action complete?

--

Go to Step 34

--

21

  1. Check for an open or faulty splice connection in the B+ feed to cavity 30 in the fuel pump speed control relay connector.
  2. If a problem is found, repair as necessary . Refer to Repair Procedures in Electrical Diagnosis.

Was a problem found?

 

Go to Step 34

Go to Step 22

22

  1. Check the fuel pump speed control resistor assembly for poor terminal connections.
  2. If a problem is found repair as necessary. Refer to Repair Procedures in Electrical Diagnosis.

Was a problem found?

 

Go to Step 34

Go to Step 23

23

Check for an open fuel pump speed control resistor.

Was a problem found?

 

Go to Step 29

Go to Step 32

24

  1. Leave the relays disconnected.
  2. Leave the jumpers connected.
  3. Raise the vehicle.
  4. Disconnect the fuel pump electrical connector.
  5. Connect a test light between the fuel pump harness terminals.

Is the test light ON?

 

Go to Step 30

Go to Step 26

25

  1. Check for poor terminal connections between the fuel pump assembly and fuel pump harness connector.
  2. If a problem is found, repair as necessary . Refer to Repair Procedures in Electrical Diagnosis.

Was a problem found?

--

Go to Step 34

Go to Step 30

26

Connect the test light between terminal C in the fuel pump connector and chassis ground.

Is the test light ON?

 

Go to Step 27

Go to Step 28

27

Locate and repair open or poor terminal connection in the fuel pump ground circuit.

Is action complete?

 

Go to Step 34

--

28

Locate and repair open or poor terminal connections in the following circuits:

    • Fuel pump speed control resistor harness.
    • Fuel pump B+ feed

Is action complete?

 

Go to Step 34

--

29

Replace the fuel pump speed control resistor.

Is action complete?

 

Go to Step 34

--

30

Replace the fuel pump. Refer to Fuel Sender Assembly Service

Is action complete?

 

Go to Step 34

--

31

Replace the fuel pump relay. Refer to Fuel Pump Relay Replacement

Is action complete?

 

Go to Step 34

--

32

Replace the fuel pump speed control relay

Is action complete?

 

Go to Step 34

--

33

Replace the PCM.

Important: Replacement PCM must be programmed. Refer to Powertrain Control Module Replacement/Programming .

Is action complete?

--

Go to Step 34

--

34

  1. Turn ON the ignition switch, select FP Relay output control with the scan tool.
  2. Observe the pressure gauge while turning the fuel pump ON with the scan tool.
  3. Note the fuel pressure gage.

Is proper fuel pressure indicated?

333-376 kPa (48-55 psi)

Go to Step 35

Go to Step 5

35

  1. Engine idling, select FP Speed output control with the scan tool.
  2. Observe the pressure gauge while using the scan tool to switch fuel pump speed between normal and high.

Does the fuel pressure increase slightly when high fuel pump speed is selected?

--

System OK

Go to Step 5