GM Service Manual Online
For 1990-2009 cars only
Makes
🢒
Pontiac
🢒
2000
🢒
Grand Prix
🢒 Cell 112
Cell 112
Cell 112
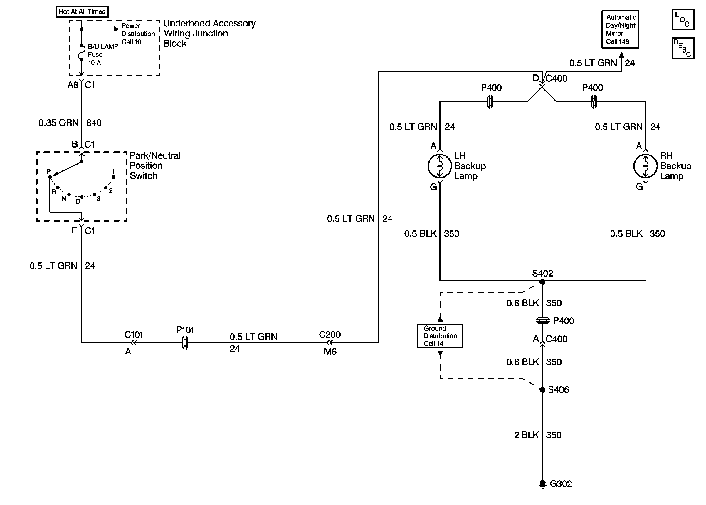
Backup Lamp Circuit Description
Cell 10: Underhood Accessory Wiring Junction Block
Cell 14: Left Rear Compartment Ground G302 (1 of 2)
Cell 148
Lighting Systems Components