GM Service Manual Online
For 1990-2009 cars only

Refer to Engine Controls Schematics

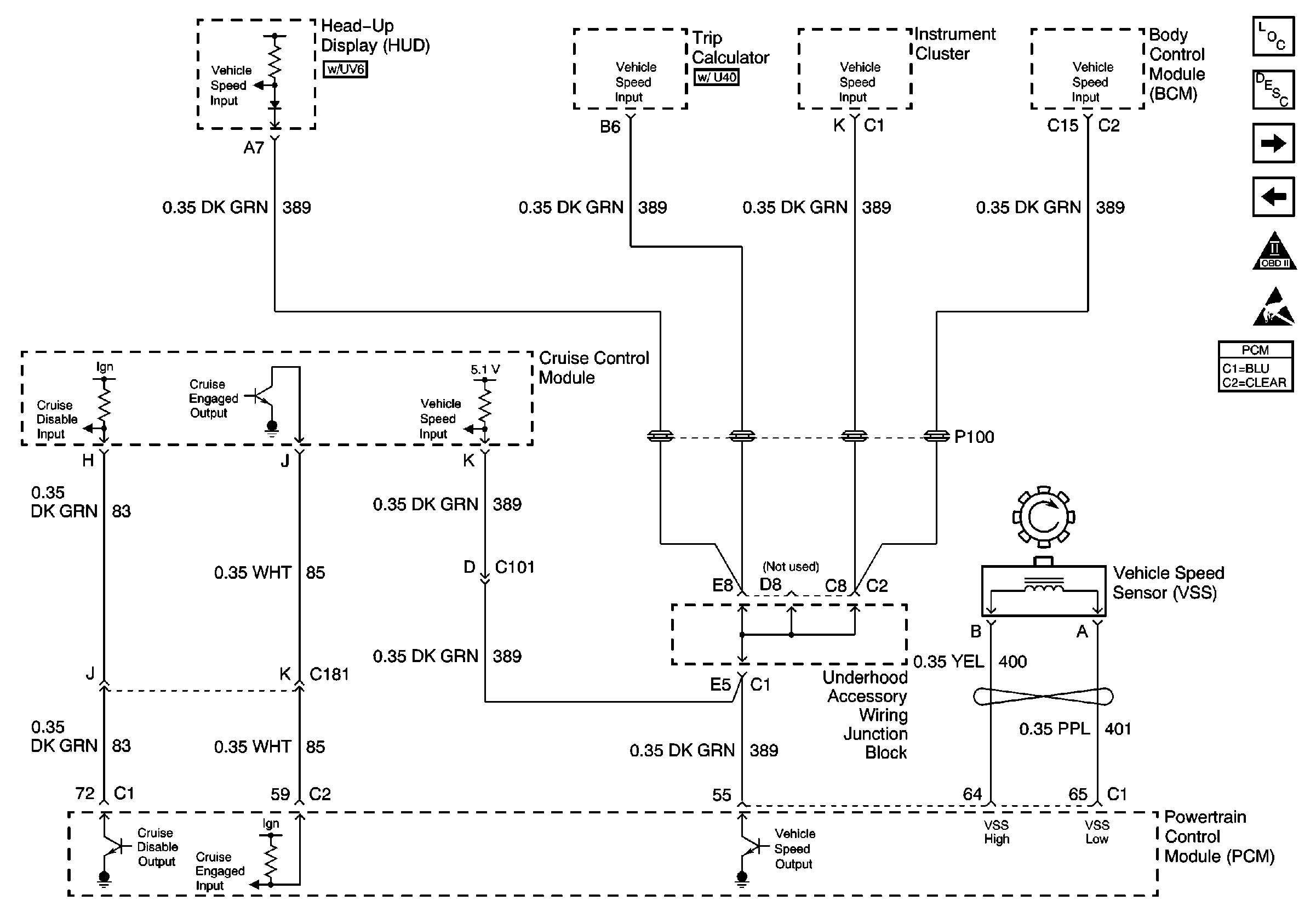
HUD, Trip Calculator, I/P, BCM, CCM and VSS


Object Number: 588148  Size: FS
Engine Controls Components
Powertrain Control Module Description
MAF, EVAP Purge, EVAP Canister, EGR Valve
AIR Motor, AIR Valve, AIR Relay, Theft Deterrent Module and Supercharger Bypass Valve
OBD II Symbol Description Notice
Handling ESD Sensitive Parts Notice
.

Circuit Description

The powertrain control module (PCM) uses the output driver modules (ODMs) in order to turn on many of the current-driven devices that are needed to control various engine and transaxle functions. Each ODM can control up to 7 separate outputs by applying ground to the device which the PCM is commanding ON. Unlike the quad driver modules (QDMs) used in prior model years, ODMs are capable of individually diagnosing each output circuit. If the output circuit which controls the stepper motor cruise control inhibit circuit detects an improper voltage level, DTC P1585 will set.

Conditions for Setting the DTC

    • The ignition is ON.
    • The output circuit which controls the cruise control inhibit detects an improper voltage level.
    • The above conditions are present for at least 30 seconds.

Action Taken When the DTC Sets

The PCM stores conditions which were present when the DTC set as Failure Records only. This information will not be stored as Freeze Frame Records.

Conditions for Clearing the MIL/DTC

    • The DTC becomes history when the conditions for setting the DTC are no longer present.
    • The history DTC clears after 40 malfunction free warm-up cycles.
    • The PCM receives a clear code command from the scan tool.

Diagnostic Aids

Inspect for the following conditions:

Many situations may lead to an intermittent condition. Perform each inspection or test as directed.

Important: :  Remove any debris from the connector surfaces before servicing a component. Inspect the connector gaskets when diagnosing or replacing a component. Ensure that the gaskets are installed correctly. The gaskets prevent contaminate intrusion.

    • Loose terminal connection
       -  Use a corresponding mating terminal to test for proper tension. Refer to Testing for Intermittent Conditions and Poor Connections , and to Connector Repairs in Wiring Systems for diagnosis and repair.
       -  Inspect the harness connectors for backed out terminals, improper mating, broken locks, improperly formed or damaged terminals, and faulty terminal to wire connection. Refer to Testing for Intermittent Conditions and Poor Connections , and to Connector Repairs in Wiring Systems for diagnosis and repair.
    • Damaged harness--Inspect the wiring harness for damage. If the harness inspection does not reveal a problem, observe the display on the scan tool while moving connectors and wiring harnesses related to the sensor. A change in the scan tool display may indicate the location of the fault. Refer to Wiring Repairs in Wiring Systems for diagnosis and repair.
    •  Inspect the powertrain control module (PCM) and the engine grounds for clean and secure connections. Refer to Wiring Repairs in Wiring Systems for diagnosis and repair.

If the condition is determined to be intermittent, reviewing the Snapshot or Freeze Frame/Failure Records may be useful in determining when the DTC or condition was identified.

Test Description

The numbers below refer to the step numbers on the Diagnostic Table.

  1. Normally, ignition feed voltage should be present on the control circuit with the PCM disconnected and with the ignition turned ON.

  2. This step tests for a shorted component or for a short to B+ on the control circuit. Either condition can result in a measured current of more 500 milliamps. This step also tests for a component that is going open during operation, resulting in a measured current of 0 milliamps.

  3. Tests for a short to voltage on the control circuit.

  4. This vehicle is equipped with a PCM which utilizes an electrically erasable programmable read-only memory (EEPROM). When you replace the PCM, you must program the new PCM must be programmed.

DTC P1585 -- Cruise Control Inhibit Control Circuit

Step

Action

Values

Yes

No

1

Did you perform the Powertrain On Board Diagnostic (OBD) System Check?

--

Go to Step 2

Go to Powertrain On Board Diagnostic (OBD) System Check

2

  1. Turn OFF the ignition.
  2. Disconnect the PCM.
  3. Turn ON the ignition, with the engine OFF.
  4. Use a DMM in order to measure the voltage between the stepper motor cruise control module control circuit at the PCM harness connector and ground.

Is the voltage near the specified value?

B+

Go to Step 3

Go to Step 6

3

  1. Connect the DMM in order to measure the current between the cruise inhibit control circuit at the PCM harness connector and ground.
  2. Monitor the current reading on the DMM for at least 2 minutes.

Does the current remain between the specified values?

0.001-0.5 amp

(1-500 mA)

Go to Step 11

Go to Step 4

4

  1. Turn OFF the ignition.
  2. Disconnect the stepper motor cruise control module, and leave the PCM disconnected.
  3. Turn ON the ignition, with the engine OFF.
  4. Use the DMM in order to measure the voltage between the cruise inhibit control circuit and ground.

Is the voltage at the specified value?

0 V

Go to Step 10

Go to Step 5

5

Locate and repair the short to voltage in the cruise inhibit control circuit. Refer to Wiring Repairs in Wiring Systems.

Did you complete the repair?

--

Go to Step 16

--

6

  1. Turn OFF the ignition.
  2. Inspect the ignition feed fuse for the stepper motor cruise control module.

Is the fuse open?

--

Go to Step 7

Go to Step 8

7

  1. Locate and repair the short to ground in ignition feed circuit for the stepper motor cruise control module. Refer to Wiring Repairs in Wiring Systems.
  2. Replace the fuse.

Did you complete the repair?

--

Go to Step 16

--

8

  1. Disconnect the stepper motor cruise control module.
  2. Turn ON the ignition, with the engine OFF.
  3. Measure the voltage between the ignition feed circuit for the stepper motor cruise control module and ground.

Is the voltage near the specified value?

B+

Go to Step 9

Go to Step 13

9

  1. Test the cruise inhibit control circuit for an open or for a short to ground.
  2. If you find a problem, repair the condition as necessary. Refer to Wiring Repairs in Wiring Systems.

Did you find and correct the condition?

--

Go to Step 16

Go to Step 10

10

  1. Inspect for the following conditions:
  2. • The cruise inhibit control circuit for a poor connection at the PCM
    • The cruise inhibit control circuit for a poor connection at stepper motor cruise control module
    • The stepper motor cruise control module ignition feed circuit for a poor connection at the stepper motor cruise control module
  3. If you find a problem, repair the condition as necessary. Refer to Wiring Repairs in Wiring Systems.

Did you find and correct the condition?

--

Go to Step 16

Go to Step 14

11

  1. Turn OFF the ignition.
  2. Reconnect the PCM.
  3. Disconnect the stepper motor cruise control module.
  4. Turn ON the ignition, with the engine OFF.
  5. Connect a test lamp between the cruise inhibit control circuit and the ignition feed circuit at the stepper motor cruise control module harness connector.
  6. Using a scan tool outputs test function, cycle the cruise inhibit output ON and OFF.

Does the test lamp flash ON and OFF?

--

Go to Diagnostic Aids

Go to Step 12

12

  1. Inspect the cruise inhibit control circuit for a poor connection at the PCM.
  2. If you find a problem, repair the condition as necessary. Refer to Wiring Repairs in Wiring Systems.

Did you find and correct the condition?

--

Go to Step 16

Go to Step 15

13

Locate and repair the open in the ignition feed circuit to the stepper motor cruise control module. Refer to Wiring Repairs in Wiring Systems.

Did you complete the repair?

--

Go to Step 16

--

14

Replace the stepper motor cruise control module. Refer to Cruise Control Module Replacement in Cruise Control.

Did you complete the replacement?

--

Go to Step 16

--

15

Important:: The replacement PCM must be programmed.

Refer to Powertrain Control Module Replacement/Programming .

Replace the PCM.

Did you complete the replacement?

--

Go to Step 16

--

16

  1. Use a scan tool in order to clear the DTCs.
  2. Operate the vehicle within the Conditions for Setting the DTC, as specified in the supporting text.
  3. Use a scan tool in order to monitor the Specific DTC information for DTC P1585 until the DTC P1585 test runs.

Does the DTC reset?

--

Go to Step 2

System OK