GM Service Manual Online
For 1990-2009 cars only
Makes
🢒
Pontiac
🢒
2003
🢒
Grand Prix
🢒 Traction Control
Traction Control
Traction Control
Master Electrical Component List
ABS Description and Operation
Wheel Speed Sensors
ABS Indicator, Torque Signals, and Steering
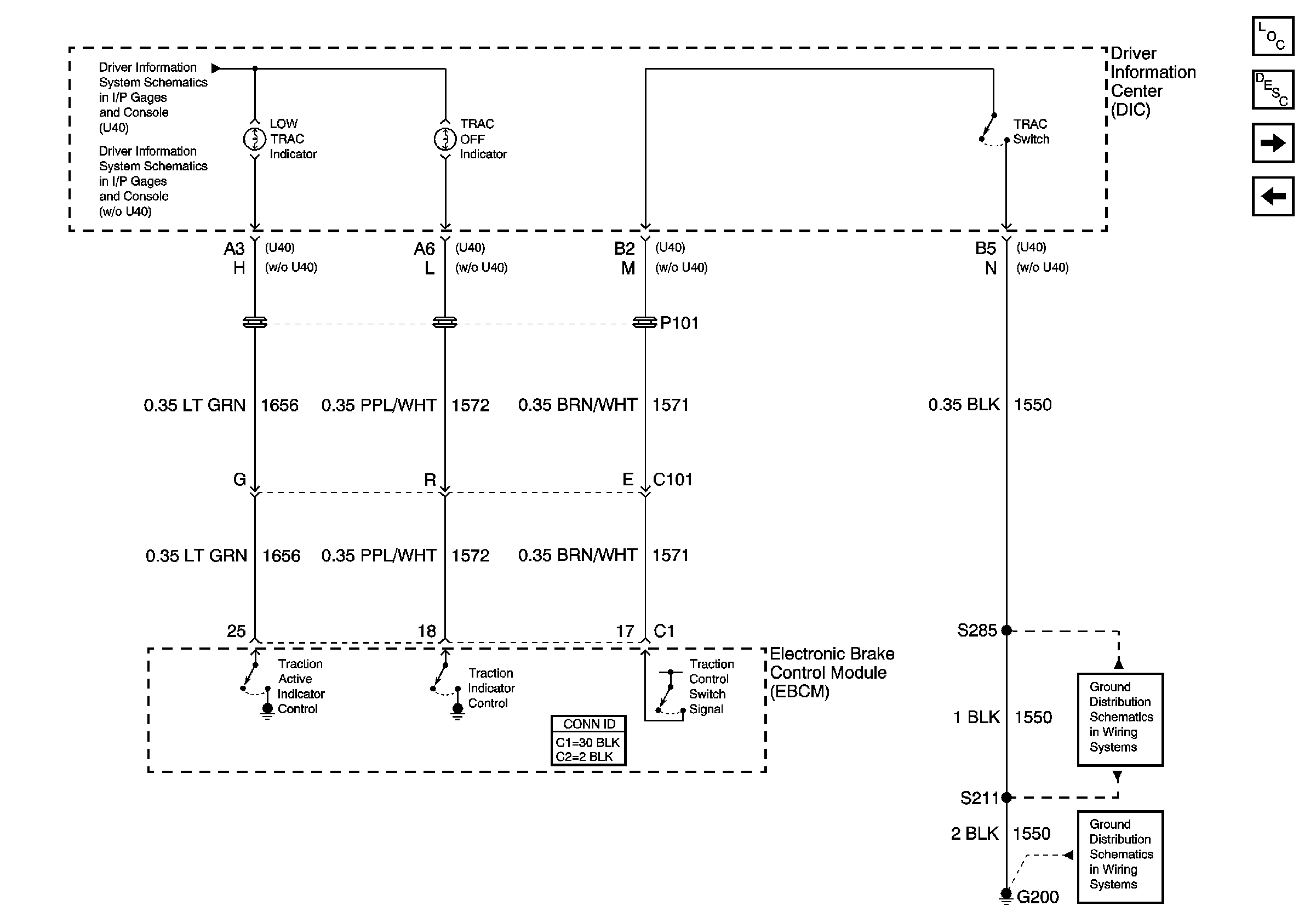
Driver Information Center (DIC)(w/U40)
Driver Information Center (DIC) (w/o U40)
G200, S211, S285
G200, G213, S375