GM Service Manual Online
For 1990-2009 cars only
Makes
🢒
Pontiac
🢒
2005
🢒
Grand Prix
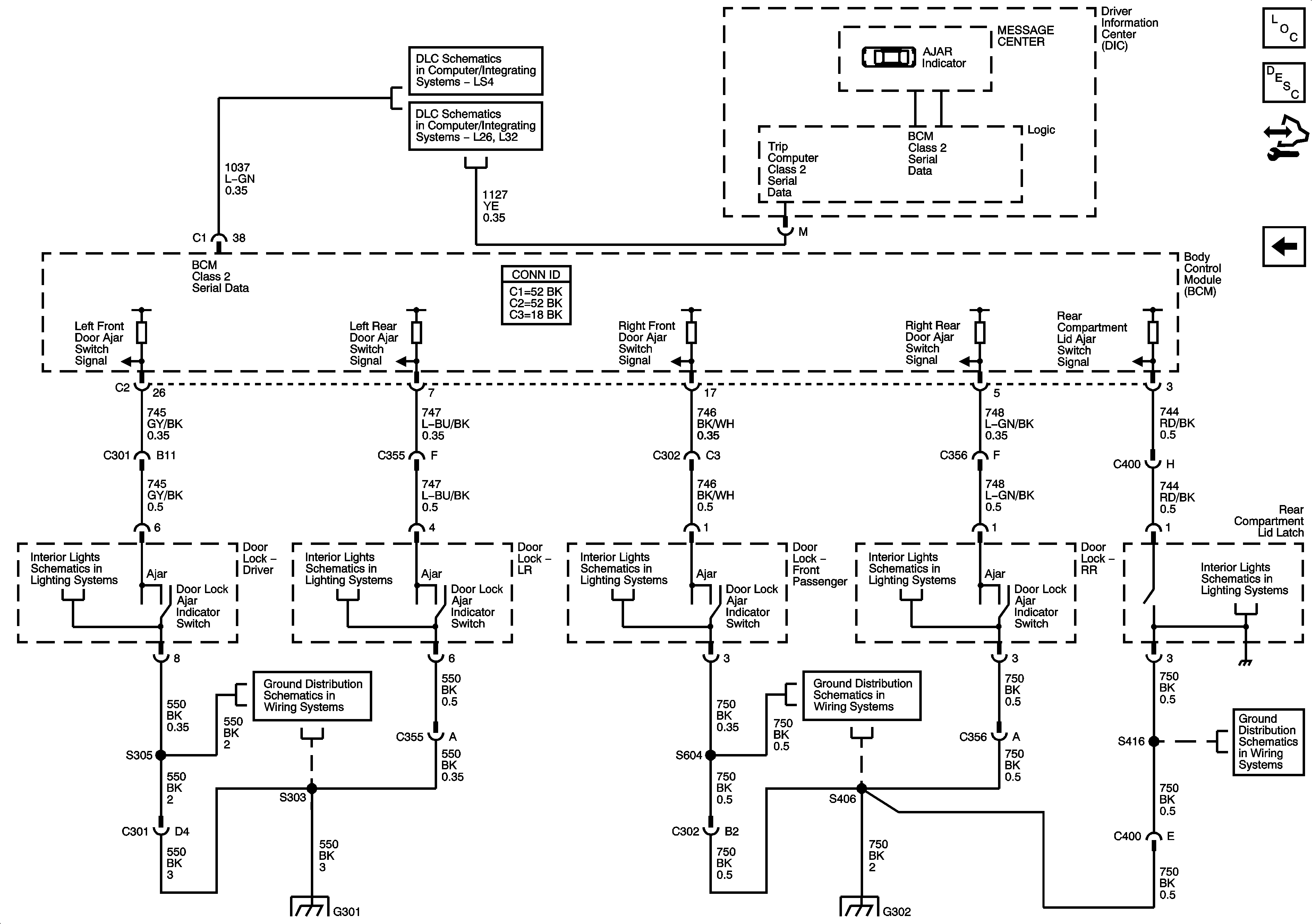
🢒 Door Ajar Indicators
Door Ajar Indicators
Door Ajar Indicators
Master Electrical Component List
Power Door Locks Description and Operation
Control Module References
Door Lock Actuators
Data Link Communication
Interior Lights Switches
LS4
Interior Lights Switches
Interior Lights Switches
Interior Lights Switches
Lamps
G301
G302
G301
G302
G302