GM Service Manual Online
For 1990-2009 cars only
Makes
🢒
Pontiac
🢒
2007
🢒
Solstice
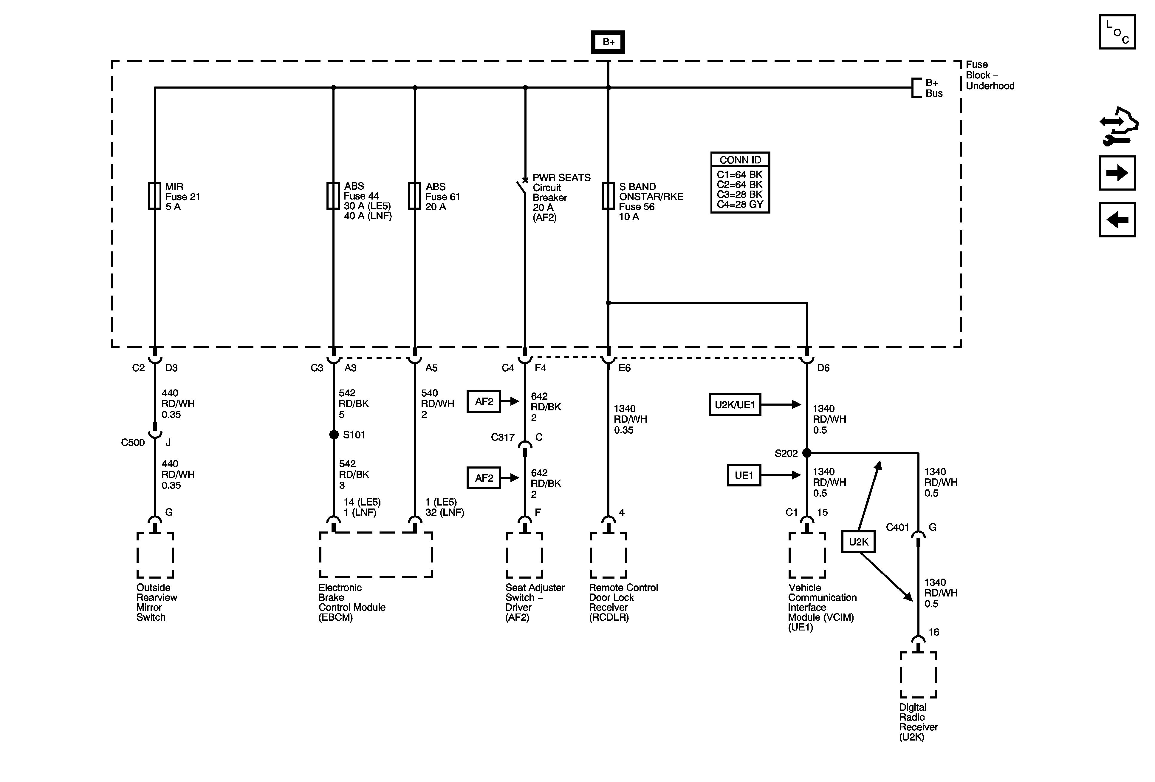
🢒 Fuse Block-Underhood ABS, MIR, and S BAND ONSTAR/RKE Fuses
Fuse Block-Underhood ABS, MIR, and S BAND ONSTAR/RKE Fuses
Fuse Block - Underhood ABS, MIR, and S BAND ONSTAR/RKE Fuses
Master Electrical Component List
Control Module References
Fuse Block - Underhood BCM Fuse, BCM Fuses: ECM/TCM, DR LCK, INT LIGHT, PWR WNDW, RDO, SDM, BCM Relays: DOOR LOCK, DOOR UNLOCK, DR DOOR UNLOCK, INADVERTENT LOAD CONTROL, RAP
Fuse Block-Underhood DLC, ECM, EXH, INJ IGN MDL, and TURBO Fuses, and PWR/TRN Relay